Saltar la navegación

MEDIDA MASA Y VOLUMEN

APRENDE

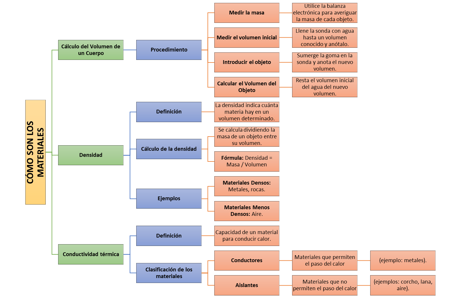
  1. Cálculo del volumen de un cuerpo
  • Experimento para determinar el volumen:
    • Material necesario:
      • Goma de borrar
      • Tapón de corcho
      • Balanza electrónica
      • Agua
      • Acortar
      • Sonda
  • Procedimiento:
  1. Medir la masa: Usa la balanza electrónica para averiguar la masa de cada objeto y anótala.
  2. Medir el volumen inicial: Llena la sonda con agua hasta un volumen conocido y anótalo.
  3. Introducir el objeto: Sumerge la goma en la sonda y anota el nuevo volumen del agua con la goma.
  4. Calcular el volumen del objeto: Resta el volumen inicial del agua del nuevo volumen para obtener el volumen de la goma.
  5. Repetir con el tapón: Haz el mismo proceso con el tapón de corcho, asegurándote de que esté completamente sumergido (puedes usar un clip para ayudar a sumergirlo).
  6. Densidad
  • Definición: La densidad es una propiedad que indica cuánta materia hay en un volumen determinado.
  • Cálculo de la densidad: Se calcula dividiendo la masa de un objeto entre su volumen.
    • Fórmula: Densidad = Masa / Volumen
  • Ejemplos:
    • Materiales densos: Metales y rocas.
    • Materiales menos densos: Aire.
  1. Conductividad térmica
  • Definición: La capacidad de un material para conducir calor.
  • Clasificación de los materiales:
    • Conductores: Materiales que permiten el paso del calor (ejemplo: metales).
    • Aislantes: Materiales que no permiten el paso del calor (ejemplos: corcho, lana y aire).

LECTURA FACILITADA

CÓMO SON LOS MATERIALES

  1. Cálculo del Volumen de un Cuerpo
    • Material necesario:
    • 📏 Goma de borrar, 🧸 Tapón de corcho, ⚖️ Balanza electrónica, 💧 Agua, 🧪
    • Procedimiento:
      1. Medir la masa: Usa la balanza para medir la masa de los objetos. ⚖️
      2. Medir el volumen inicial: Llena la sonda con agua y anota el volumen. 💧
      3. Introducir el objeto: Pon la goma en la sonda y anota el nuevo volumen. 🔄
      4. Calcular el volumen: Resta el volumen inicial del agua del nuevo volumen. ➖
      5. Repetir con el tapón: Haz lo mismo con el tapón de corcho. 🔁
  1. Densidad
    • Definición: La densidad es la cantidad de materia en un volumen determinado. 🧠
    • Cálculo: Densidad = Masa / Volumen. 📏
    • Ejemplos:
      • Materiales densos: Metales y 
      • Materiales menos densos: 🌬️
  1. Conductividad Térmica
    • Definición: Es la capacidad de un material para conducir calor. 🔥
    • Clasificación:
      • Conductores: Materiales que dejan pasar el calor (ejemplo: ⚙️ Metales).
      • Aislantes: Materiales que no dejan pasar el calor (ejemplos: 🍂 Corcho, 🧶 Lana, 🌬️ Aire).

GLOSARIO

  1. Volumen: Es el espacio que ocupa un objeto o líquido.
  2. Masa: Es la cantidad de materia que tiene un objeto. Se mide en gramos (g) o kilogramos (kg).
  3. Densidad: Es la cantidad de materia que tiene un objeto en un espacio determinado. Se calcula dividiendo la masa entre el volumen.

Fórmula: Densidad = Masa / Volumen

  1. Conductividad térmica: Es la capacidad que tiene un material para dejar pasar el calor.
  2. Conductores: Son materiales que permiten que el calor pase a través de ellos, como los metales.
  3. Aislantes: Son materiales que no permiten que el calor pase, como el corcho, la lana y el aire.
  4. Procedimiento: Son los pasos que seguimos para hacer un experimento o tarea.
  5. Sonda: Es un objeto que se usa para medir o introducir algo, como el agua en este caso.
  6. Acortar: Es hacer algo más corto o reducir su tamaño.

MAPA CONCEPTUAL

1

Selecciona

Selecciona las respuestas correctas y pulsa sobre el botón "responder"

undefined
%E9%B0%F3%E1%FB%F5%FC%F3%E6%E7%E0%F3%B0%A8%B0%B0%BE%B0%F3%E7%E6%FA%FD%E0%B0%A8%B0%B0%BE%B0%F3%E7%E6%FA%FD%E0%C4%FB%F6%F7%FD%B0%A8%B0%B0%BE%B0%E6%EB%E2%F7%D5%F3%FF%F7%B0%A8%B0%C1%F7%FE%F7%F1%F1%FB%FD%FC%F3%B0%BE%B0%F7%FC%F6%C4%FB%F6%F7%FD%B0%A8%A2%BE%B0%FB%F6%C4%FB%F6%F7%FD%B0%A8%B0%B0%BE%B0%E1%E6%F3%E0%E6%C4%FB%F6%F7%FD%B0%A8%A2%BE%B0%FB%FC%E1%E6%E0%E7%F1%E6%FB%FD%FC%E1%D7%EA%F7%B0%A8%B0%B7%A1%D1%E2%B7%A1%D7%C1%F7%FE%F7%F1%F1%FB%FD%FC%F3%B7%A0%A2%FE%F3%E1%B7%A0%A2%E0%F7%E1%E2%E7%F7%E1%E6%F3%E1%B7%A0%A2%F1%FD%E0%E0%F7%F1%E6%F3%E1%B7%A0%A2%EB%B7%A0%A2%E2%E7%FE%E1%F3%B7%A0%A2%E1%FD%F0%E0%F7%B7%A0%A2%F7%FE%B7%A0%A2%F0%FD%E6%B7%D4%A1%FC%B7%A0%A2%B7%A0%A0%E0%F7%E1%E2%FD%FC%F6%F7%E0%B7%A0%A0%B7%A1%D1%BD%E2%B7%A1%D7%B0%BE%B0%FB%FC%E1%E6%E0%E7%F1%E6%FB%FD%FC%E1%B0%A8%B0%C1%F7%FE%F7%F1%F1%FB%FD%FC%F3%B2%FE%F3%E1%B2%E0%F7%E1%E2%E7%F7%E1%E6%F3%E1%B2%F1%FD%E0%E0%F7%F1%E6%F3%E1%B2%EB%B2%E2%E7%FE%E1%F3%B2%E1%FD%F0%E0%F7%B2%F7%FE%B2%F0%FD%E6a%FC%B2%CE%B0%E0%F7%E1%E2%FD%FC%F6%F7%E0%CE%B0%B2%B0%BE%B0%E1%FA%FD%E5%DF%FB%FC%FB%FF%FB%E8%F7%B0%A8%F4%F3%FE%E1%F7%BE%B0%FD%E2%E6%FB%FD%FC%E1%C0%F3%FF%F6%FD%FC%B0%A8%F4%F3%FE%E1%F7%BE%B0%F3%FC%E1%E5%F7%E0%E1%C0%F3%FF%F6%FD%FC%B0%A8%F4%F3%FE%E1%F7%BE%B0%E1%FA%FD%E5%C1%FD%FE%E7%E6%FB%FD%FC%B0%A8%E6%E0%E7%F7%BE%B0%E6%FB%FF%F7%C1%FA%FD%E5%C1%FD%FE%E7%E6%FB%FD%FC%B0%A8%A1%BE%B0%E7%E1%F7%DE%FB%E4%F7%E1%B0%A8%E6%E0%E7%F7%BE%B0%FC%E7%FF%F0%F7%E0%DE%FB%E4%F7%E1%B0%A8%A7%BE%B0%FB%E6%FB%FC%F7%E0%F3%E0%EB%B0%A8%E9%B0%E1%FA%FD%E5%D1%FE%E7%F7%B0%A8%F4%F3%FE%E1%F7%BE%B0%F1%FE%E7%F7%D5%F3%FF%F7%B0%A8%B0%B0%BE%B0%E2%F7%E0%F1%F7%FC%E6%F3%F5%F7%D1%FE%E7%F7%B0%A8%A6%A2%BE%B0%E1%FA%FD%E5%D1%FD%F6%F7%D3%F1%F1%F7%E1%E1%B0%A8%F4%F3%FE%E1%F7%BE%B0%F1%FD%F6%F7%D3%F1%F1%F7%E1%E1%B0%A8%B0%B0%BE%B0%FF%F7%E1%E1%F3%F5%F7%D1%FD%F6%F7%D3%F1%F1%F7%E1%E1%B0%A8%B0%B0%EF%BE%B0%E1%F7%FE%F7%F1%E6%E1%D5%F3%FF%F7%B0%A8%C9%E9%B0%E6%EB%E2%F7%B0%A8%A2%BE%B0%E6%FB%FF%F7%B0%A8%A0%BE%B0%FC%E7%FF%F0%F7%E0%DD%E2%E6%FB%FD%FC%E1%B0%A8%A0%BE%B0%E6%EB%E2%F7%C1%F7%FE%F7%F1%E6%B0%A8%A2%BE%B0%EA%B0%A8%A2%BE%B0%EB%B0%A8%A2%BE%B0%F3%E7%E6%FA%FD%E0%B0%A8%B0%B0%BE%B0%F3%FE%E6%B0%A8%B0%B0%BE%B0%F1%E7%E1%E6%FD%FF%C1%F1%FD%E0%F7%B0%A8%A3%BE%B0%E7%E0%FE%B0%A8%B0%B0%BE%B0%F3%E7%F6%FB%FD%B0%A8%B0%B0%BE%B0%FA%FB%E6%B0%A8%BF%A3%BE%B0%F7%E0%E0%FD%E0%B0%A8%BF%A3%BE%B0%FF%E1%F5%DA%FB%E6%B0%A8%B0%B0%BE%B0%FF%E1%F5%D7%E0%E0%FD%E0%B0%A8%B0%B0%BE%B0%E1%FD%E7%FC%F6%C4%FB%F6%F7%FD%B0%A8%A3%BE%B0%FB%FF%F3%F5%F7%C4%FB%F6%F7%FD%B0%A8%A3%BE%B0%FB%C4%FB%F6%F7%FD%B0%A8%A2%BE%B0%F4%C4%FB%F6%F7%FD%B0%A8%A2%BE%B0%E1%FB%FE%F7%FC%E6%C4%FB%F6%F7%FD%B0%A8%A2%BE%B0%E6%C1%FB%FE%F7%FC%E6%C4%FB%F6%F7%FD%B0%A8%A2%BE%B0%F7%C6%F7%EA%E6%B0%A8%B0%B0%BE%B0%E3%E7%F7%EA%E6%FB%FD%FC%B0%A8%B0%DE%F3%B2%F6%F7%FC%E1%FB%F6%F3%F6%B2%E1%F7%B2%F1%F3%FE%F1%E7%FE%F3%B2%F6%FB%E4%FB%F6%FB%F7%FC%F6%FD%B2%F7%FE%B2%E4%FD%FE%E7%FF%F7%FC%B2%F6%F7%B2%E7%FC%B2%FD%F0%F8%F7%E6%FD%B2%F7%FC%E6%E0%F7%B2%E1%E7%B2%FF%F3%E1%F3%BC%B0%BE%B0%FD%E2%E6%FB%FD%FC%E1%B0%A8%C9%B0%C4%F7%E0%F6%F3%F6%F7%E0%FD%B0%BE%B0%D4%F3%FE%E1%FD%B0%BE%B0%B0%BE%B0%B0%CF%BE%B0%E1%FD%FE%E7%E6%FB%FD%FC%B0%A8%B0%D0%B0%BE%B0%E1%FD%FE%E7%E6%FB%FD%FC%C3%E7%F7%E1%E6%FB%FD%FC%B0%A8%B0%B0%BE%B0%E2%F7%E0%F1%F7%FC%E6%F3%F5%F7%C1%FA%FD%E5%B0%A8%A1%A7%EF%BE%E9%B0%E6%EB%E2%F7%B0%A8%A2%BE%B0%E6%FB%FF%F7%B0%A8%A0%BE%B0%FC%E7%FF%F0%F7%E0%DD%E2%E6%FB%FD%FC%E1%B0%A8%A0%BE%B0%E6%EB%E2%F7%C1%F7%FE%F7%F1%E6%B0%A8%A2%BE%B0%EA%B0%A8%A2%BE%B0%EB%B0%A8%A2%BE%B0%F3%E7%E6%FA%FD%E0%B0%A8%B0%B0%BE%B0%F3%FE%E6%B0%A8%B0%B0%BE%B0%F1%E7%E1%E6%FD%FF%C1%F1%FD%E0%F7%B0%A8%A3%BE%B0%E7%E0%FE%B0%A8%B0%B0%BE%B0%F3%E7%F6%FB%FD%B0%A8%B0%B0%BE%B0%FA%FB%E6%B0%A8%BF%A3%BE%B0%F7%E0%E0%FD%E0%B0%A8%BF%A3%BE%B0%FF%E1%F5%DA%FB%E6%B0%A8%B0%B0%BE%B0%FF%E1%F5%D7%E0%E0%FD%E0%B0%A8%B0%B0%BE%B0%E1%FD%E7%FC%F6%C4%FB%F6%F7%FD%B0%A8%A3%BE%B0%FB%FF%F3%F5%F7%C4%FB%F6%F7%FD%B0%A8%A3%BE%B0%FB%C4%FB%F6%F7%FD%B0%A8%A2%BE%B0%F4%C4%FB%F6%F7%FD%B0%A8%A2%BE%B0%E1%FB%FE%F7%FC%E6%C4%FB%F6%F7%FD%B0%A8%A2%BE%B0%E6%C1%FB%FE%F7%FC%E6%C4%FB%F6%F7%FD%B0%A8%A2%BE%B0%F7%C6%F7%EA%E6%B0%A8%B0%B0%BE%B0%E3%E7%F7%EA%E6%FB%FD%FC%B0%A8%B0%DE%F3%B2%F1%FD%FC%F6%E7%F1%E6%FB%E4%FB%F6%F3%F6%B2%E6%7B%E0%FF%FB%F1%F3%B2%F7%E1%B2%FE%F3%B2%F1%F3%E2%F3%F1%FB%F6%F3%F6%B2%F6%F7%B2%E7%FC%B2%FF%F3%E6%F7%E0%FB%F3%FE%B2%E2%F3%E0%F3%B2%F1%FD%FC%F6%E7%F1%FB%E0%B2%F1%F3%FE%FD%E0%BC%B0%BE%B0%FD%E2%E6%FB%FD%FC%E1%B0%A8%C9%B0%C4%F7%E0%F6%F3%F6%F7%E0%FD%B0%BE%B0%D4%F3%FE%E1%FD%B0%BE%B0%B0%BE%B0%B0%CF%BE%B0%E1%FD%FE%E7%E6%FB%FD%FC%B0%A8%B0%D3%B0%BE%B0%E1%FD%FE%E7%E6%FB%FD%FC%C3%E7%F7%E1%E6%FB%FD%FC%B0%A8%B0%B0%BE%B0%E2%F7%E0%F1%F7%FC%E6%F3%F5%F7%C1%FA%FD%E5%B0%A8%A1%A7%EF%BE%E9%B0%E6%EB%E2%F7%B0%A8%A2%BE%B0%E6%FB%FF%F7%B0%A8%A0%BE%B0%FC%E7%FF%F0%F7%E0%DD%E2%E6%FB%FD%FC%E1%B0%A8%A0%BE%B0%E6%EB%E2%F7%C1%F7%FE%F7%F1%E6%B0%A8%A2%BE%B0%EA%B0%A8%A2%BE%B0%EB%B0%A8%A2%BE%B0%F3%E7%E6%FA%FD%E0%B0%A8%B0%B0%BE%B0%F3%FE%E6%B0%A8%B0%B0%BE%B0%F1%E7%E1%E6%FD%FF%C1%F1%FD%E0%F7%B0%A8%A3%BE%B0%E7%E0%FE%B0%A8%B0%B0%BE%B0%F3%E7%F6%FB%FD%B0%A8%B0%B0%BE%B0%FA%FB%E6%B0%A8%BF%A3%BE%B0%F7%E0%E0%FD%E0%B0%A8%BF%A3%BE%B0%FF%E1%F5%DA%FB%E6%B0%A8%B0%B0%BE%B0%FF%E1%F5%D7%E0%E0%FD%E0%B0%A8%B0%B0%BE%B0%E1%FD%E7%FC%F6%C4%FB%F6%F7%FD%B0%A8%A3%BE%B0%FB%FF%F3%F5%F7%C4%FB%F6%F7%FD%B0%A8%A3%BE%B0%FB%C4%FB%F6%F7%FD%B0%A8%A2%BE%B0%F4%C4%FB%F6%F7%FD%B0%A8%A2%BE%B0%E1%FB%FE%F7%FC%E6%C4%FB%F6%F7%FD%B0%A8%A2%BE%B0%E6%C1%FB%FE%F7%FC%E6%C4%FB%F6%F7%FD%B0%A8%A2%BE%B0%F7%C6%F7%EA%E6%B0%A8%B0%B0%BE%B0%E3%E7%F7%EA%E6%FB%FD%FC%B0%A8%B0%DE%F3%B2%F5%FD%FF%F3%B2%F6%F7%B2%F0%FD%E0%E0%F3%E0%B2%E1%F7%B2%E7%E6%FB%FE%FB%E8%F3%B2%E2%F3%E0%F3%B2%FF%F7%F6%FB%E0%B2%FE%F3%B2%F6%F7%FC%E1%FB%F6%F3%F6%B2%F6%F7%B2%E7%FC%B2%FD%F0%F8%F7%E6%FD%BC%B0%BE%B0%FD%E2%E6%FB%FD%FC%E1%B0%A8%C9%B0%C4%F7%E0%F6%F3%F6%F7%E0%FD%B0%BE%B0%D4%F3%FE%E1%FD%B0%BE%B0%B0%BE%B0%B0%CF%BE%B0%E1%FD%FE%E7%E6%FB%FD%FC%B0%A8%B0%D0%B0%BE%B0%E1%FD%FE%E7%E6%FB%FD%FC%C3%E7%F7%E1%E6%FB%FD%FC%B0%A8%B0%B0%BE%B0%E2%F7%E0%F1%F7%FC%E6%F3%F5%F7%C1%FA%FD%E5%B0%A8%A1%A7%EF%BE%E9%B0%E6%EB%E2%F7%B0%A8%A2%BE%B0%E6%FB%FF%F7%B0%A8%A0%BE%B0%FC%E7%FF%F0%F7%E0%DD%E2%E6%FB%FD%FC%E1%B0%A8%A0%BE%B0%E6%EB%E2%F7%C1%F7%FE%F7%F1%E6%B0%A8%A2%BE%B0%EA%B0%A8%A2%BE%B0%EB%B0%A8%A2%BE%B0%F3%E7%E6%FA%FD%E0%B0%A8%B0%B0%BE%B0%F3%FE%E6%B0%A8%B0%B0%BE%B0%F1%E7%E1%E6%FD%FF%C1%F1%FD%E0%F7%B0%A8%A3%BE%B0%E7%E0%FE%B0%A8%B0%B0%BE%B0%F3%E7%F6%FB%FD%B0%A8%B0%B0%BE%B0%FA%FB%E6%B0%A8%BF%A3%BE%B0%F7%E0%E0%FD%E0%B0%A8%BF%A3%BE%B0%FF%E1%F5%DA%FB%E6%B0%A8%B0%B0%BE%B0%FF%E1%F5%D7%E0%E0%FD%E0%B0%A8%B0%B0%BE%B0%E1%FD%E7%FC%F6%C4%FB%F6%F7%FD%B0%A8%A3%BE%B0%FB%FF%F3%F5%F7%C4%FB%F6%F7%FD%B0%A8%A3%BE%B0%FB%C4%FB%F6%F7%FD%B0%A8%A2%BE%B0%F4%C4%FB%F6%F7%FD%B0%A8%A2%BE%B0%E1%FB%FE%F7%FC%E6%C4%FB%F6%F7%FD%B0%A8%A2%BE%B0%E6%C1%FB%FE%F7%FC%E6%C4%FB%F6%F7%FD%B0%A8%A2%BE%B0%F7%C6%F7%EA%E6%B0%A8%B0%B0%BE%B0%E3%E7%F7%EA%E6%FB%FD%FC%B0%A8%B0%DE%FD%E1%B2%FF%F3%E6%F7%E0%FB%F3%FE%F7%E1%B2%F6%F7%FC%E1%FD%E1%B2%E1%FD%FC%B2%FE%FD%E1%B2%FF%F7%E6%F3%FE%F7%E1%B2%EB%B2%FE%F3%E1%B2%E0%FD%F1%F3%E1%BC%B0%BE%B0%FD%E2%E6%FB%FD%FC%E1%B0%A8%C9%B0%C4%F7%E0%F6%F3%F6%F7%E0%FD%B0%BE%B0%D4%F3%FE%E1%FD%B0%BE%B0%B0%BE%B0%B0%CF%BE%B0%E1%FD%FE%E7%E6%FB%FD%FC%B0%A8%B0%D3%B0%BE%B0%E1%FD%FE%E7%E6%FB%FD%FC%C3%E7%F7%E1%E6%FB%FD%FC%B0%A8%B0%B0%BE%B0%E2%F7%E0%F1%F7%FC%E6%F3%F5%F7%C1%FA%FD%E5%B0%A8%A1%A7%EF%BE%E9%B0%E6%EB%E2%F7%B0%A8%A2%BE%B0%E6%FB%FF%F7%B0%A8%A0%BE%B0%FC%E7%FF%F0%F7%E0%DD%E2%E6%FB%FD%FC%E1%B0%A8%A0%BE%B0%E6%EB%E2%F7%C1%F7%FE%F7%F1%E6%B0%A8%A2%BE%B0%EA%B0%A8%A2%BE%B0%EB%B0%A8%A2%BE%B0%F3%E7%E6%FA%FD%E0%B0%A8%B0%B0%BE%B0%F3%FE%E6%B0%A8%B0%B0%BE%B0%F1%E7%E1%E6%FD%FF%C1%F1%FD%E0%F7%B0%A8%A3%BE%B0%E7%E0%FE%B0%A8%B0%B0%BE%B0%F3%E7%F6%FB%FD%B0%A8%B0%B0%BE%B0%FA%FB%E6%B0%A8%BF%A3%BE%B0%F7%E0%E0%FD%E0%B0%A8%BF%A3%BE%B0%FF%E1%F5%DA%FB%E6%B0%A8%B0%B0%BE%B0%FF%E1%F5%D7%E0%E0%FD%E0%B0%A8%B0%B0%BE%B0%E1%FD%E7%FC%F6%C4%FB%F6%F7%FD%B0%A8%A3%BE%B0%FB%FF%F3%F5%F7%C4%FB%F6%F7%FD%B0%A8%A3%BE%B0%FB%C4%FB%F6%F7%FD%B0%A8%A2%BE%B0%F4%C4%FB%F6%F7%FD%B0%A8%A2%BE%B0%E1%FB%FE%F7%FC%E6%C4%FB%F6%F7%FD%B0%A8%A2%BE%B0%E6%C1%FB%FE%F7%FC%E6%C4%FB%F6%F7%FD%B0%A8%A2%BE%B0%F7%C6%F7%EA%E6%B0%A8%B0%B0%BE%B0%E3%E7%F7%EA%E6%FB%FD%FC%B0%A8%B0%D7%FE%B2%E6%F3%E2a%FC%B2%F6%F7%B2%F1%FD%E0%F1%FA%FD%B2%F6%F7%F0%F7%B2%E1%F7%E0%B2%E1%E7%FF%F7%E0%F5%FB%F6%FD%B2%F1%FD%FF%E2%FE%F7%E6%F3%FF%F7%FC%E6%F7%B2%F7%FC%B2%F7%FE%B2%F3%F5%E7%F3%B2%E2%F3%E0%F3%B2%FF%F7%F6%FB%E0%B2%E1%E7%B2%E4%FD%FE%E7%FF%F7%FC%B2%F1%FD%E0%E0%F7%F1%E6%F3%FF%F7%FC%E6%F7%BC%B0%BE%B0%FD%E2%E6%FB%FD%FC%E1%B0%A8%C9%B0%C4%F7%E0%F6%F3%F6%F7%E0%FD%B0%BE%B0%D4%F3%FE%E1%FD%B0%BE%B0%B0%BE%B0%B0%CF%BE%B0%E1%FD%FE%E7%E6%FB%FD%FC%B0%A8%B0%D3%B0%BE%B0%E1%FD%FE%E7%E6%FB%FD%FC%C3%E7%F7%E1%E6%FB%FD%FC%B0%A8%B0%B0%BE%B0%E2%F7%E0%F1%F7%FC%E6%F3%F5%F7%C1%FA%FD%E5%B0%A8%A1%A7%EF%BE%E9%B0%E6%EB%E2%F7%B0%A8%A2%BE%B0%E6%FB%FF%F7%B0%A8%A0%BE%B0%FC%E7%FF%F0%F7%E0%DD%E2%E6%FB%FD%FC%E1%B0%A8%A6%BE%B0%E6%EB%E2%F7%C1%F7%FE%F7%F1%E6%B0%A8%A2%BE%B0%EA%B0%A8%A2%BE%B0%EB%B0%A8%A2%BE%B0%F3%E7%E6%FA%FD%E0%B0%A8%B0%B0%BE%B0%F3%FE%E6%B0%A8%B0%B0%BE%B0%F1%E7%E1%E6%FD%FF%C1%F1%FD%E0%F7%B0%A8%A3%BE%B0%E7%E0%FE%B0%A8%B0%B0%BE%B0%F3%E7%F6%FB%FD%B0%A8%B0%B0%BE%B0%FA%FB%E6%B0%A8%BF%A3%BE%B0%F7%E0%E0%FD%E0%B0%A8%BF%A3%BE%B0%FF%E1%F5%DA%FB%E6%B0%A8%B0%B0%BE%B0%FF%E1%F5%D7%E0%E0%FD%E0%B0%A8%B0%B0%BE%B0%E1%FD%E7%FC%F6%C4%FB%F6%F7%FD%B0%A8%A3%BE%B0%FB%FF%F3%F5%F7%C4%FB%F6%F7%FD%B0%A8%A3%BE%B0%FB%C4%FB%F6%F7%FD%B0%A8%A2%BE%B0%F4%C4%FB%F6%F7%FD%B0%A8%A2%BE%B0%E1%FB%FE%F7%FC%E6%C4%FB%F6%F7%FD%B0%A8%A2%BE%B0%E6%C1%FB%FE%F7%FC%E6%C4%FB%F6%F7%FD%B0%A8%A2%BE%B0%F7%C6%F7%EA%E6%B0%A8%B0%B0%BE%B0%E3%E7%F7%EA%E6%FB%FD%FC%B0%A8%B0-%C3%E7%7B%B2%FF%F3%E6%F7%E0%FB%F3%FE%B2%F7%E1%B2%FC%F7%F1%F7%E1%F3%E0%FB%FD%B2%E2%F3%E0%F3%B2%FF%F7%F6%FB%E0%B2%F7%FE%B2%E4%FD%FE%E7%FF%F7%FC%B2%F6%F7%B2%E7%FC%B2%FD%F0%F8%F7%E6%FD%B2%F7%FC%B2%F7%FE%B2%F7%EA%E2%F7%E0%FB%FF%F7%FC%E6%FD%AD%B0%BE%B0%FD%E2%E6%FB%FD%FC%E1%B0%A8%C9%B0%C1%FD%FC%F6%F3%B0%BE%B0%DE%E7%E2%F3%B0%BE%B0%C0%F7%F5%FE%F3%B0%BE%B0%C6%F7%E0%FFa%FF%F7%E6%E0%FD%B0%CF%BE%B0%E1%FD%FE%E7%E6%FB%FD%FC%B0%A8%B0%D3%B0%BE%B0%E1%FD%FE%E7%E6%FB%FD%FC%C3%E7%F7%E1%E6%FB%FD%FC%B0%A8%B0%B0%BE%B0%E2%F7%E0%F1%F7%FC%E6%F3%F5%F7%C1%FA%FD%E5%B0%A8%A1%A7%EF%BE%E9%B0%E6%EB%E2%F7%B0%A8%A2%BE%B0%E6%FB%FF%F7%B0%A8%A0%BE%B0%FC%E7%FF%F0%F7%E0%DD%E2%E6%FB%FD%FC%E1%B0%A8%A6%BE%B0%E6%EB%E2%F7%C1%F7%FE%F7%F1%E6%B0%A8%A2%BE%B0%EA%B0%A8%A2%BE%B0%EB%B0%A8%A2%BE%B0%F3%E7%E6%FA%FD%E0%B0%A8%B0%B0%BE%B0%F3%FE%E6%B0%A8%B0%B0%BE%B0%F1%E7%E1%E6%FD%FF%C1%F1%FD%E0%F7%B0%A8%A3%BE%B0%E7%E0%FE%B0%A8%B0%B0%BE%B0%F3%E7%F6%FB%FD%B0%A8%B0%B0%BE%B0%FA%FB%E6%B0%A8%BF%A3%BE%B0%F7%E0%E0%FD%E0%B0%A8%BF%A3%BE%B0%FF%E1%F5%DA%FB%E6%B0%A8%B0%B0%BE%B0%FF%E1%F5%D7%E0%E0%FD%E0%B0%A8%B0%B0%BE%B0%E1%FD%E7%FC%F6%C4%FB%F6%F7%FD%B0%A8%A3%BE%B0%FB%FF%F3%F5%F7%C4%FB%F6%F7%FD%B0%A8%A3%BE%B0%FB%C4%FB%F6%F7%FD%B0%A8%A2%BE%B0%F4%C4%FB%F6%F7%FD%B0%A8%A2%BE%B0%E1%FB%FE%F7%FC%E6%C4%FB%F6%F7%FD%B0%A8%A2%BE%B0%E6%C1%FB%FE%F7%FC%E6%C4%FB%F6%F7%FD%B0%A8%A2%BE%B0%F7%C6%F7%EA%E6%B0%A8%B0%B0%BE%B0%E3%E7%F7%EA%E6%FB%FD%FC%B0%A8%B0-%C3%E7%7B%B2%E2%E0%FD%E2%FB%F7%F6%F3%F6%B2%E1%F7%B2%FD%F0%E6%FB%F7%FC%F7%B2%F6%FB%E4%FB%F6%FB%F7%FC%F6%FD%B2%FE%F3%B2%FF%F3%E1%F3%B2%F6%F7%B2%E7%FC%B2%FD%F0%F8%F7%E6%FD%B2%F7%FC%E6%E0%F7%B2%E1%E7%B2%E4%FD%FE%E7%FF%F7%FC%AD%B0%BE%B0%FD%E2%E6%FB%FD%FC%E1%B0%A8%C9%B0%D6%F7%FC%E1%FB%F6%F3%F6%B0%BE%B0%C6%F7%FF%E2%F7%E0%F3%E6%E7%E0%F3%B0%BE%B0%C4%FD%FE%E7%FF%F7%FC%B0%BE%B0%DE%FD%FC%F5%FB%E6%E7%F6%B0%CF%BE%B0%E1%FD%FE%E7%E6%FB%FD%FC%B0%A8%B0%D3%B0%BE%B0%E1%FD%FE%E7%E6%FB%FD%FC%C3%E7%F7%E1%E6%FB%FD%FC%B0%A8%B0%B0%BE%B0%E2%F7%E0%F1%F7%FC%E6%F3%F5%F7%C1%FA%FD%E5%B0%A8%A1%A7%EF%BE%E9%B0%E6%EB%E2%F7%B0%A8%A2%BE%B0%E6%FB%FF%F7%B0%A8%A0%BE%B0%FC%E7%FF%F0%F7%E0%DD%E2%E6%FB%FD%FC%E1%B0%A8%A6%BE%B0%E6%EB%E2%F7%C1%F7%FE%F7%F1%E6%B0%A8%A2%BE%B0%EA%B0%A8%A2%BE%B0%EB%B0%A8%A2%BE%B0%F3%E7%E6%FA%FD%E0%B0%A8%B0%B0%BE%B0%F3%FE%E6%B0%A8%B0%B0%BE%B0%F1%E7%E1%E6%FD%FF%C1%F1%FD%E0%F7%B0%A8%A3%BE%B0%E7%E0%FE%B0%A8%B0%B0%BE%B0%F3%E7%F6%FB%FD%B0%A8%B0%B0%BE%B0%FA%FB%E6%B0%A8%BF%A3%BE%B0%F7%E0%E0%FD%E0%B0%A8%BF%A3%BE%B0%FF%E1%F5%DA%FB%E6%B0%A8%B0%B0%BE%B0%FF%E1%F5%D7%E0%E0%FD%E0%B0%A8%B0%B0%BE%B0%E1%FD%E7%FC%F6%C4%FB%F6%F7%FD%B0%A8%A3%BE%B0%FB%FF%F3%F5%F7%C4%FB%F6%F7%FD%B0%A8%A3%BE%B0%FB%C4%FB%F6%F7%FD%B0%A8%A2%BE%B0%F4%C4%FB%F6%F7%FD%B0%A8%A2%BE%B0%E1%FB%FE%F7%FC%E6%C4%FB%F6%F7%FD%B0%A8%A2%BE%B0%E6%C1%FB%FE%F7%FC%E6%C4%FB%F6%F7%FD%B0%A8%A2%BE%B0%F7%C6%F7%EA%E6%B0%A8%B0%B0%BE%B0%E3%E7%F7%EA%E6%FB%FD%FC%B0%A8%B0-%C3%E7%7B%B2%E6%FB%E2%FD%B2%F6%F7%B2%FF%F3%E6%F7%E0%FB%F3%FE%F7%E1%B2%E2%F7%E0%FF%FB%E6%F7%FC%B2%F7%FE%B2%E2%F3%E1%FD%B2%F6%F7%FE%B2%F1%F3%FE%FD%E0%AD%B0%BE%B0%FD%E2%E6%FB%FD%FC%E1%B0%A8%C9%B0%D1%FD%FC%F6%E7%F1%E6%FD%E0%F7%E1%B0%BE%B0%D3%FB%E1%FE%F3%FC%E6%F7%E1%B0%BE%B0%D5%F3%E1%F7%E1%B0%BE%B0%DE%7F%E3%E7%FB%F6%FD%E1%B0%CF%BE%B0%E1%FD%FE%E7%E6%FB%FD%FC%B0%A8%B0%D3%B0%BE%B0%E1%FD%FE%E7%E6%FB%FD%FC%C3%E7%F7%E1%E6%FB%FD%FC%B0%A8%B0%B0%BE%B0%E2%F7%E0%F1%F7%FC%E6%F3%F5%F7%C1%FA%FD%E5%B0%A8%A1%A7%EF%BE%E9%B0%E6%EB%E2%F7%B0%A8%A2%BE%B0%E6%FB%FF%F7%B0%A8%A0%BE%B0%FC%E7%FF%F0%F7%E0%DD%E2%E6%FB%FD%FC%E1%B0%A8%A6%BE%B0%E6%EB%E2%F7%C1%F7%FE%F7%F1%E6%B0%A8%A2%BE%B0%EA%B0%A8%A2%BE%B0%EB%B0%A8%A2%BE%B0%F3%E7%E6%FA%FD%E0%B0%A8%B0%B0%BE%B0%F3%FE%E6%B0%A8%B0%B0%BE%B0%F1%E7%E1%E6%FD%FF%C1%F1%FD%E0%F7%B0%A8%A3%BE%B0%E7%E0%FE%B0%A8%B0%B0%BE%B0%F3%E7%F6%FB%FD%B0%A8%B0%B0%BE%B0%FA%FB%E6%B0%A8%BF%A3%BE%B0%F7%E0%E0%FD%E0%B0%A8%BF%A3%BE%B0%FF%E1%F5%DA%FB%E6%B0%A8%B0%B0%BE%B0%FF%E1%F5%D7%E0%E0%FD%E0%B0%A8%B0%B0%BE%B0%E1%FD%E7%FC%F6%C4%FB%F6%F7%FD%B0%A8%A3%BE%B0%FB%FF%F3%F5%F7%C4%FB%F6%F7%FD%B0%A8%A3%BE%B0%FB%C4%FB%F6%F7%FD%B0%A8%A2%BE%B0%F4%C4%FB%F6%F7%FD%B0%A8%A2%BE%B0%E1%FB%FE%F7%FC%E6%C4%FB%F6%F7%FD%B0%A8%A2%BE%B0%E6%C1%FB%FE%F7%FC%E6%C4%FB%F6%F7%FD%B0%A8%A2%BE%B0%F7%C6%F7%EA%E6%B0%A8%B0%B0%BE%B0%E3%E7%F7%EA%E6%FB%FD%FC%B0%A8%B0-%D1%E7s%FE%B2%F7%E1%B2%E7%FC%B2%F7%F8%F7%FF%E2%FE%FD%B2%F6%F7%B2%FF%F3%E6%F7%E0%FB%F3%FE%B2%F1%FD%FC%F6%E7%F1%E6%FD%E0%B2%F6%F7%B2%F1%F3%FE%FD%E0%AD%B0%BE%B0%FD%E2%E6%FB%FD%FC%E1%B0%A8%C9%B0%DE%F3%FC%F3%B0%BE%B0%DF%F7%E6%F3%FE%F7%E1%B0%BE%B0%D3%FB%E0%F7%B0%BE%B0%D1%FD%E0%F1%FA%FD%B0%CF%BE%B0%E1%FD%FE%E7%E6%FB%FD%FC%B0%A8%B0%D0%B0%BE%B0%E1%FD%FE%E7%E6%FB%FD%FC%C3%E7%F7%E1%E6%FB%FD%FC%B0%A8%B0%B0%BE%B0%E2%F7%E0%F1%F7%FC%E6%F3%F5%F7%C1%FA%FD%E5%B0%A8%A1%A7%EF%BE%E9%B0%E6%EB%E2%F7%B0%A8%A2%BE%B0%E6%FB%FF%F7%B0%A8%A0%BE%B0%FC%E7%FF%F0%F7%E0%DD%E2%E6%FB%FD%FC%E1%B0%A8%A6%BE%B0%E6%EB%E2%F7%C1%F7%FE%F7%F1%E6%B0%A8%A2%BE%B0%EA%B0%A8%A2%BE%B0%EB%B0%A8%A2%BE%B0%F3%E7%E6%FA%FD%E0%B0%A8%B0%B0%BE%B0%F3%FE%E6%B0%A8%B0%B0%BE%B0%F1%E7%E1%E6%FD%FF%C1%F1%FD%E0%F7%B0%A8%A3%BE%B0%E7%E0%FE%B0%A8%B0%B0%BE%B0%F3%E7%F6%FB%FD%B0%A8%B0%B0%BE%B0%FA%FB%E6%B0%A8%BF%A3%BE%B0%F7%E0%E0%FD%E0%B0%A8%BF%A3%BE%B0%FF%E1%F5%DA%FB%E6%B0%A8%B0%B0%BE%B0%FF%E1%F5%D7%E0%E0%FD%E0%B0%A8%B0%B0%BE%B0%E1%FD%E7%FC%F6%C4%FB%F6%F7%FD%B0%A8%A3%BE%B0%FB%FF%F3%F5%F7%C4%FB%F6%F7%FD%B0%A8%A3%BE%B0%FB%C4%FB%F6%F7%FD%B0%A8%A2%BE%B0%F4%C4%FB%F6%F7%FD%B0%A8%A2%BE%B0%E1%FB%FE%F7%FC%E6%C4%FB%F6%F7%FD%B0%A8%A2%BE%B0%E6%C1%FB%FE%F7%FC%E6%C4%FB%F6%F7%FD%B0%A8%A2%BE%B0%F7%C6%F7%EA%E6%B0%A8%B0%B0%BE%B0%E3%E7%F7%EA%E6%FB%FD%FC%B0%A8%B0-%C3%E7%7B%B2%FB%FC%E1%E6%E0%E7%FF%F7%FC%E6%FD%B2%E1%F7%B2%E7%E1%F3%B2%E2%F3%E0%F3%B2%FF%F7%F6%FB%E0%B2%FE%F3%B2%FF%F3%E1%F3%B2%F7%FC%B2%F7%FE%B2%F7%EA%E2%F7%E0%FB%FF%F7%FC%E6%FD%B2%F6%F7%FE%B2%E4%FD%FE%E7%FF%F7%FC%AD%B0%BE%B0%FD%E2%E6%FB%FD%FC%E1%B0%A8%C9%B0%C6%F7%E0%FFa%FF%F7%E6%E0%FD%B0%BE%B0%D0%F3%FE%F3%FC%E8%F3%B2%F7%FE%F7%F1%E6%E0a%FC%FB%F1%F3%B0%BE%B0%D1%E0%FD%FCa%FF%F7%E6%E0%FD%B0%BE%B0%C0%F7%F5%FE%F3%B0%CF%BE%B0%E1%FD%FE%E7%E6%FB%FD%FC%B0%A8%B0%D0%B0%BE%B0%E1%FD%FE%E7%E6%FB%FD%FC%C3%E7%F7%E1%E6%FB%FD%FC%B0%A8%B0%B0%BE%B0%E2%F7%E0%F1%F7%FC%E6%F3%F5%F7%C1%FA%FD%E5%B0%A8%A1%A7%EF%BE%E9%B0%E6%EB%E2%F7%B0%A8%A2%BE%B0%E6%FB%FF%F7%B0%A8%A0%BE%B0%FC%E7%FF%F0%F7%E0%DD%E2%E6%FB%FD%FC%E1%B0%A8%A6%BE%B0%E6%EB%E2%F7%C1%F7%FE%F7%F1%E6%B0%A8%A2%BE%B0%EA%B0%A8%A2%BE%B0%EB%B0%A8%A2%BE%B0%F3%E7%E6%FA%FD%E0%B0%A8%B0%B0%BE%B0%F3%FE%E6%B0%A8%B0%B0%BE%B0%F1%E7%E1%E6%FD%FF%C1%F1%FD%E0%F7%B0%A8%A3%BE%B0%E7%E0%FE%B0%A8%B0%B0%BE%B0%F3%E7%F6%FB%FD%B0%A8%B0%B0%BE%B0%FA%FB%E6%B0%A8%BF%A3%BE%B0%F7%E0%E0%FD%E0%B0%A8%BF%A3%BE%B0%FF%E1%F5%DA%FB%E6%B0%A8%B0%B0%BE%B0%FF%E1%F5%D7%E0%E0%FD%E0%B0%A8%B0%B0%BE%B0%E1%FD%E7%FC%F6%C4%FB%F6%F7%FD%B0%A8%A3%BE%B0%FB%FF%F3%F5%F7%C4%FB%F6%F7%FD%B0%A8%A3%BE%B0%FB%C4%FB%F6%F7%FD%B0%A8%A2%BE%B0%F4%C4%FB%F6%F7%FD%B0%A8%A2%BE%B0%E1%FB%FE%F7%FC%E6%C4%FB%F6%F7%FD%B0%A8%A2%BE%B0%E6%C1%FB%FE%F7%FC%E6%C4%FB%F6%F7%FD%B0%A8%A2%BE%B0%F7%C6%F7%EA%E6%B0%A8%B0%B0%BE%B0%E3%E7%F7%EA%E6%FB%FD%FC%B0%A8%B0-%C3%E7%7B%B2%FF%F3%E6%F7%E0%FB%F3%FE%F7%E1%B2%E1%FD%FC%B2%FF%F7%FC%FD%E1%B2%F6%F7%FC%E1%FD%E1%AD%B2%E4%F3%E0%FB%F3%E1%B2%FD%E2%F1%FB%FD%FC%F7%E1%B2%F1%FD%E0%E0%F7%F1%E6%F3%E1%B0%BE%B0%FD%E2%E6%FB%FD%FC%E1%B0%A8%C9%B0%D3%FB%E0%F7%B0%BE%B0%D3%F5%E7%F3%B0%BE%B0%D1%FD%E0%F1%FA%FD%B0%BE%B0%DE%F3%FC%F3%B0%CF%BE%B0%E1%FD%FE%E7%E6%FB%FD%FC%B0%A8%B0%D3%D1%D6%B0%BE%B0%E1%FD%FE%E7%E6%FB%FD%FC%C3%E7%F7%E1%E6%FB%FD%FC%B0%A8%B0%B0%BE%B0%E2%F7%E0%F1%F7%FC%E6%F3%F5%F7%C1%FA%FD%E5%B0%A8%A1%A7%EF%BE%E9%B0%E6%EB%E2%F7%B0%A8%A2%BE%B0%E6%FB%FF%F7%B0%A8%A0%BE%B0%FC%E7%FF%F0%F7%E0%DD%E2%E6%FB%FD%FC%E1%B0%A8%A6%BE%B0%E6%EB%E2%F7%C1%F7%FE%F7%F1%E6%B0%A8%A2%BE%B0%EA%B0%A8%A2%BE%B0%EB%B0%A8%A2%BE%B0%F3%E7%E6%FA%FD%E0%B0%A8%B0%B0%BE%B0%F3%FE%E6%B0%A8%B0%B0%BE%B0%F1%E7%E1%E6%FD%FF%C1%F1%FD%E0%F7%B0%A8%A3%BE%B0%E7%E0%FE%B0%A8%B0%B0%BE%B0%F3%E7%F6%FB%FD%B0%A8%B0%B0%BE%B0%FA%FB%E6%B0%A8%BF%A3%BE%B0%F7%E0%E0%FD%E0%B0%A8%BF%A3%BE%B0%FF%E1%F5%DA%FB%E6%B0%A8%B0%B0%BE%B0%FF%E1%F5%D7%E0%E0%FD%E0%B0%A8%B0%B0%BE%B0%E1%FD%E7%FC%F6%C4%FB%F6%F7%FD%B0%A8%A3%BE%B0%FB%FF%F3%F5%F7%C4%FB%F6%F7%FD%B0%A8%A3%BE%B0%FB%C4%FB%F6%F7%FD%B0%A8%A2%BE%B0%F4%C4%FB%F6%F7%FD%B0%A8%A2%BE%B0%E1%FB%FE%F7%FC%E6%C4%FB%F6%F7%FD%B0%A8%A2%BE%B0%E6%C1%FB%FE%F7%FC%E6%C4%FB%F6%F7%FD%B0%A8%A2%BE%B0%F7%C6%F7%EA%E6%B0%A8%B0%B0%BE%B0%E3%E7%F7%EA%E6%FB%FD%FC%B0%A8%B0-%C3%E7%7B%B2%FF%F3%E6%F7%E0%FB%F3%FE%F7%E1%B2%FC%FD%B2%E2%F7%E0%FF%FB%E6%F7%FC%B2%F7%FE%B2%E2%F3%E1%FD%B2%F6%F7%FE%B2%F1%F3%FE%FD%E0%AD%B2%E4%F3%E0%FB%F3%E1%B2%FD%E2%F1%FB%FD%FC%F7%E1%B2%F1%FD%E0%E0%F7%F1%E6%F3%E1%B0%BE%B0%FD%E2%E6%FB%FD%FC%E1%B0%A8%C9%B0%D1%FD%E0%F1%FA%FD%B0%BE%B0%DE%F3%FC%F3%B0%BE%B0%DF%F7%E6%F3%FE%F7%E1%B0%BE%B0%D3%FB%E0%F7%B0%CF%BE%B0%E1%FD%FE%E7%E6%FB%FD%FC%B0%A8%B0%D3%D0%D6%B0%BE%B0%E1%FD%FE%E7%E6%FB%FD%FC%C3%E7%F7%E1%E6%FB%FD%FC%B0%A8%B0%B0%BE%B0%E2%F7%E0%F1%F7%FC%E6%F3%F5%F7%C1%FA%FD%E5%B0%A8%A1%A7%EF%BE%E9%B0%E6%EB%E2%F7%B0%A8%A2%BE%B0%E6%FB%FF%F7%B0%A8%A0%BE%B0%FC%E7%FF%F0%F7%E0%DD%E2%E6%FB%FD%FC%E1%B0%A8%A6%BE%B0%E6%EB%E2%F7%C1%F7%FE%F7%F1%E6%B0%A8%A2%BE%B0%EA%B0%A8%A2%BE%B0%EB%B0%A8%A2%BE%B0%F3%E7%E6%FA%FD%E0%B0%A8%B0%B0%BE%B0%F3%FE%E6%B0%A8%B0%B0%BE%B0%F1%E7%E1%E6%FD%FF%C1%F1%FD%E0%F7%B0%A8%A3%BE%B0%E7%E0%FE%B0%A8%B0%B0%BE%B0%F3%E7%F6%FB%FD%B0%A8%B0%B0%BE%B0%FA%FB%E6%B0%A8%BF%A3%BE%B0%F7%E0%E0%FD%E0%B0%A8%BF%A3%BE%B0%FF%E1%F5%DA%FB%E6%B0%A8%B0%B0%BE%B0%FF%E1%F5%D7%E0%E0%FD%E0%B0%A8%B0%B0%BE%B0%E1%FD%E7%FC%F6%C4%FB%F6%F7%FD%B0%A8%A3%BE%B0%FB%FF%F3%F5%F7%C4%FB%F6%F7%FD%B0%A8%A3%BE%B0%FB%C4%FB%F6%F7%FD%B0%A8%A2%BE%B0%F4%C4%FB%F6%F7%FD%B0%A8%A2%BE%B0%E1%FB%FE%F7%FC%E6%C4%FB%F6%F7%FD%B0%A8%A2%BE%B0%E6%C1%FB%FE%F7%FC%E6%C4%FB%F6%F7%FD%B0%A8%A2%BE%B0%F7%C6%F7%EA%E6%B0%A8%B0%B0%BE%B0%E3%E7%F7%EA%E6%FB%FD%FC%B0%A8%B0-%C3%E7%7B%B2%FF%F3%E6%F7%E0%FB%F3%FE%F7%E1%B2%E1%F7%B2%F1%FD%FC%E1%FB%F6%F7%E0%F3%FC%B2%F6%F7%FC%E1%FD%E1%AD%B2%E4%F3%E0%FB%F3%E1%B2%FD%E2%F1%FB%FD%FC%F7%E1%B2%F1%FD%E0%E0%F7%F1%E6%F3%E1%B0%BE%B0%FD%E2%E6%FB%FD%FC%E1%B0%A8%C9%B0%C0%FD%F1%F3%E1%B0%BE%B0%DF%F7%E6%F3%FE%F7%E1%B0%BE%B0%D3%FB%E0%F7%B0%BE%B0%D3%F5%E7%F3%B0%CF%BE%B0%E1%FD%FE%E7%E6%FB%FD%FC%B0%A8%B0%D3%D0%B0%BE%B0%E1%FD%FE%E7%E6%FB%FD%FC%C3%E7%F7%E1%E6%FB%FD%FC%B0%A8%B0%B0%BE%B0%E2%F7%E0%F1%F7%FC%E6%F3%F5%F7%C1%FA%FD%E5%B0%A8%A1%A7%EF%BE%E9%B0%E6%EB%E2%F7%B0%A8%A2%BE%B0%E6%FB%FF%F7%B0%A8%A0%BE%B0%FC%E7%FF%F0%F7%E0%DD%E2%E6%FB%FD%FC%E1%B0%A8%A6%BE%B0%E6%EB%E2%F7%C1%F7%FE%F7%F1%E6%B0%A8%A2%BE%B0%EA%B0%A8%A2%BE%B0%EB%B0%A8%A2%BE%B0%F3%E7%E6%FA%FD%E0%B0%A8%B0%B0%BE%B0%F3%FE%E6%B0%A8%B0%B0%BE%B0%F1%E7%E1%E6%FD%FF%C1%F1%FD%E0%F7%B0%A8%A3%BE%B0%E7%E0%FE%B0%A8%B0%B0%BE%B0%F3%E7%F6%FB%FD%B0%A8%B0%B0%BE%B0%FA%FB%E6%B0%A8%BF%A3%BE%B0%F7%E0%E0%FD%E0%B0%A8%BF%A3%BE%B0%FF%E1%F5%DA%FB%E6%B0%A8%B0%B0%BE%B0%FF%E1%F5%D7%E0%E0%FD%E0%B0%A8%B0%B0%BE%B0%E1%FD%E7%FC%F6%C4%FB%F6%F7%FD%B0%A8%A3%BE%B0%FB%FF%F3%F5%F7%C4%FB%F6%F7%FD%B0%A8%A3%BE%B0%FB%C4%FB%F6%F7%FD%B0%A8%A2%BE%B0%F4%C4%FB%F6%F7%FD%B0%A8%A2%BE%B0%E1%FB%FE%F7%FC%E6%C4%FB%F6%F7%FD%B0%A8%A2%BE%B0%E6%C1%FB%FE%F7%FC%E6%C4%FB%F6%F7%FD%B0%A8%A2%BE%B0%F7%C6%F7%EA%E6%B0%A8%B0%B0%BE%B0%E3%E7%F7%EA%E6%FB%FD%FC%B0%A8%B0-%C3%E7%7B%B2%E2%F3%E1%FD%E1%B2%E1%FD%FC%B2%FC%F7%F1%F7%E1%F3%E0%FB%FD%E1%B2%E2%F3%E0%F3%B2%F1%F3%FE%F1%E7%FE%F3%E0%B2%F7%FE%B2%E4%FD%FE%E7%FF%F7%FC%B2%F6%F7%B2%E7%FC%B2%FD%F0%F8%F7%E6%FD%B2%F7%FC%B2%F7%FE%B2%F7%EA%E2%F7%E0%FB%FF%F7%FC%E6%FD%AD%B2%E4%F3%E0%FB%F3%E1%B2%FD%E2%F1%FB%FD%FC%F7%E1%B2%F1%FD%E0%E0%F7%F1%E6%F3%E1%B0%BE%B0%FD%E2%E6%FB%FD%FC%E1%B0%A8%C9%B0%DF%F7%F6%FB%E0%B2%FE%F3%B2%FF%F3%E1%F3%B2%F6%F7%FE%B2%FD%F0%F8%F7%E6%FD%B0%BE%B0%C1%E7%FF%F7%E0%F5%FB%E0%B2%F7%FE%B2%FD%F0%F8%F7%E6%FD%B2%F7%FC%B2%F3%F5%E7%F3%B0%BE%B0%D1%F3%FE%F1%E7%FE%F3%E0%B2%FE%F3%B2%F6%F7%FC%E1%FB%F6%F3%F6%B2%F6%F7%FE%B2%F3%F5%E7%F3%B0%BE%B0%C0%F7%E1%E6%F3%E0%B2%F7%FE%B2%E4%FD%FE%E7%FF%F7%FC%B2%FB%FC%FB%F1%FB%F3%FE%B2%F6%F7%FE%B2%E4%FD%FE%E7%FF%F7%FC%B2%F4%FB%FC%F3%FE%B0%CF%BE%B0%E1%FD%FE%E7%E6%FB%FD%FC%B0%A8%B0%D3%D0%D6%B0%BE%B0%E1%FD%FE%E7%E6%FB%FD%FC%C3%E7%F7%E1%E6%FB%FD%FC%B0%A8%B0%B0%BE%B0%E2%F7%E0%F1%F7%FC%E6%F3%F5%F7%C1%FA%FD%E5%B0%A8%A1%A7%EF%BE%E9%B0%E6%EB%E2%F7%B0%A8%A2%BE%B0%E6%FB%FF%F7%B0%A8%A0%BE%B0%FC%E7%FF%F0%F7%E0%DD%E2%E6%FB%FD%FC%E1%B0%A8%A6%BE%B0%E6%EB%E2%F7%C1%F7%FE%F7%F1%E6%B0%A8%A2%BE%B0%EA%B0%A8%A2%BE%B0%EB%B0%A8%A2%BE%B0%F3%E7%E6%FA%FD%E0%B0%A8%B0%B0%BE%B0%F3%FE%E6%B0%A8%B0%B0%BE%B0%F1%E7%E1%E6%FD%FF%C1%F1%FD%E0%F7%B0%A8%A3%BE%B0%E7%E0%FE%B0%A8%B0%B0%BE%B0%F3%E7%F6%FB%FD%B0%A8%B0%B0%BE%B0%FA%FB%E6%B0%A8%BF%A3%BE%B0%F7%E0%E0%FD%E0%B0%A8%BF%A3%BE%B0%FF%E1%F5%DA%FB%E6%B0%A8%B0%B0%BE%B0%FF%E1%F5%D7%E0%E0%FD%E0%B0%A8%B0%B0%BE%B0%E1%FD%E7%FC%F6%C4%FB%F6%F7%FD%B0%A8%A3%BE%B0%FB%FF%F3%F5%F7%C4%FB%F6%F7%FD%B0%A8%A3%BE%B0%FB%C4%FB%F6%F7%FD%B0%A8%A2%BE%B0%F4%C4%FB%F6%F7%FD%B0%A8%A2%BE%B0%E1%FB%FE%F7%FC%E6%C4%FB%F6%F7%FD%B0%A8%A2%BE%B0%E6%C1%FB%FE%F7%FC%E6%C4%FB%F6%F7%FD%B0%A8%A2%BE%B0%F7%C6%F7%EA%E6%B0%A8%B0%B0%BE%B0%E3%E7%F7%EA%E6%FB%FD%FC%B0%A8%B0-%D1%E7s%FE%F7%E1%B2%F6%F7%B2%FE%FD%E1%B2%E1%FB%F5%E7%FB%F7%FC%E6%F7%E1%B2%E1%FD%FC%B2%F7%F8%F7%FF%E2%FE%FD%E1%B2%F6%F7%B2%FF%F3%E6%F7%E0%FB%F3%FE%F7%E1%B2%F3%FB%E1%FE%F3%FC%E6%F7%E1%AD%B2%E4%F3%E0%FB%F3%E1%B2%FD%E2%F1%FB%FD%FC%F7%E1%B2%F1%FD%E0%E0%F7%F1%E6%F3%E1%B0%BE%B0%FD%E2%E6%FB%FD%FC%E1%B0%A8%C9%B0%D1%FD%E0%F1%FA%FD%B0%BE%B0%DE%F3%FC%F3%B0%BE%B0%D3%FB%E0%F7%B0%BE%B0%DF%F7%E6%F3%FE%F7%E1%B0%CF%BE%B0%E1%FD%FE%E7%E6%FB%FD%FC%B0%A8%B0%D3%D0%D1%B0%BE%B0%E1%FD%FE%E7%E6%FB%FD%FC%C3%E7%F7%E1%E6%FB%FD%FC%B0%A8%B0%B0%BE%B0%E2%F7%E0%F1%F7%FC%E6%F3%F5%F7%C1%FA%FD%E5%B0%A8%A1%A7%EF%BE%E9%B0%E6%EB%E2%F7%B0%A8%A2%BE%B0%E6%FB%FF%F7%B0%A8%A0%BE%B0%FC%E7%FF%F0%F7%E0%DD%E2%E6%FB%FD%FC%E1%B0%A8%A6%BE%B0%E6%EB%E2%F7%C1%F7%FE%F7%F1%E6%B0%A8%A2%BE%B0%EA%B0%A8%A2%BE%B0%EB%B0%A8%A2%BE%B0%F3%E7%E6%FA%FD%E0%B0%A8%B0%B0%BE%B0%F3%FE%E6%B0%A8%B0%B0%BE%B0%F1%E7%E1%E6%FD%FF%C1%F1%FD%E0%F7%B0%A8%A3%BE%B0%E7%E0%FE%B0%A8%B0%B0%BE%B0%F3%E7%F6%FB%FD%B0%A8%B0%B0%BE%B0%FA%FB%E6%B0%A8%BF%A3%BE%B0%F7%E0%E0%FD%E0%B0%A8%BF%A3%BE%B0%FF%E1%F5%DA%FB%E6%B0%A8%B0%B0%BE%B0%FF%E1%F5%D7%E0%E0%FD%E0%B0%A8%B0%B0%BE%B0%E1%FD%E7%FC%F6%C4%FB%F6%F7%FD%B0%A8%A3%BE%B0%FB%FF%F3%F5%F7%C4%FB%F6%F7%FD%B0%A8%A3%BE%B0%FB%C4%FB%F6%F7%FD%B0%A8%A2%BE%B0%F4%C4%FB%F6%F7%FD%B0%A8%A2%BE%B0%E1%FB%FE%F7%FC%E6%C4%FB%F6%F7%FD%B0%A8%A2%BE%B0%E6%C1%FB%FE%F7%FC%E6%C4%FB%F6%F7%FD%B0%A8%A2%BE%B0%F7%C6%F7%EA%E6%B0%A8%B0%B0%BE%B0%E3%E7%F7%EA%E6%FB%FD%FC%B0%A8%B0%DE%F3%B2%F6%F7%FC%E1%FB%F6%F3%F6%B2%E1%F7%B2%F1%F3%FE%F1%E7%FE%F3%B2%F6%FB%E4%FB%F6%FB%F7%FC%F6%FD%B2%FE%F3%B2%CD%CD%CD%CD%CD%CD%CD%CD%B2%F6%F7%B2%E7%FC%B2%FD%F0%F8%F7%E6%FD%B2%F7%FC%E6%E0%F7%B2%E1%E7%B2%E4%FD%FE%E7%FF%F7%FC%BC%B0%BE%B0%FD%E2%E6%FB%FD%FC%E1%B0%A8%C9%B0%E2%F7%E1%FD%B0%BE%B0%E6%F7%FF%E2%F7%E0%F3%E6%E7%E0%F3%B0%BE%B0%FF%F3%E1%F3%B0%BE%B0%F7%FC%F7%E0%F5%7F%F3%B0%CF%BE%B0%E1%FD%FE%E7%E6%FB%FD%FC%B0%A8%B0%D1%B0%BE%B0%E1%FD%FE%E7%E6%FB%FD%FC%C3%E7%F7%E1%E6%FB%FD%FC%B0%A8%B0%B0%BE%B0%E2%F7%E0%F1%F7%FC%E6%F3%F5%F7%C1%FA%FD%E5%B0%A8%A1%A7%EF%BE%E9%B0%E6%EB%E2%F7%B0%A8%A2%BE%B0%E6%FB%FF%F7%B0%A8%A0%BE%B0%FC%E7%FF%F0%F7%E0%DD%E2%E6%FB%FD%FC%E1%B0%A8%A6%BE%B0%E6%EB%E2%F7%C1%F7%FE%F7%F1%E6%B0%A8%A2%BE%B0%EA%B0%A8%A2%BE%B0%EB%B0%A8%A2%BE%B0%F3%E7%E6%FA%FD%E0%B0%A8%B0%B0%BE%B0%F3%FE%E6%B0%A8%B0%B0%BE%B0%F1%E7%E1%E6%FD%FF%C1%F1%FD%E0%F7%B0%A8%A3%BE%B0%E7%E0%FE%B0%A8%B0%B0%BE%B0%F3%E7%F6%FB%FD%B0%A8%B0%B0%BE%B0%FA%FB%E6%B0%A8%BF%A3%BE%B0%F7%E0%E0%FD%E0%B0%A8%BF%A3%BE%B0%FF%E1%F5%DA%FB%E6%B0%A8%B0%B0%BE%B0%FF%E1%F5%D7%E0%E0%FD%E0%B0%A8%B0%B0%BE%B0%E1%FD%E7%FC%F6%C4%FB%F6%F7%FD%B0%A8%A3%BE%B0%FB%FF%F3%F5%F7%C4%FB%F6%F7%FD%B0%A8%A3%BE%B0%FB%C4%FB%F6%F7%FD%B0%A8%A2%BE%B0%F4%C4%FB%F6%F7%FD%B0%A8%A2%BE%B0%E1%FB%FE%F7%FC%E6%C4%FB%F6%F7%FD%B0%A8%A2%BE%B0%E6%C1%FB%FE%F7%FC%E6%C4%FB%F6%F7%FD%B0%A8%A2%BE%B0%F7%C6%F7%EA%E6%B0%A8%B0%B0%BE%B0%E3%E7%F7%EA%E6%FB%FD%FC%B0%A8%B0%C2%F3%E0%F3%B2%FF%F7%F6%FB%E0%B2%F7%FE%B2%E4%FD%FE%E7%FF%F7%FC%B2%F6%F7%B2%E7%FC%B2%FD%F0%F8%F7%E6%FD%B2%F1%FD%FC%B2%F7%FE%B2%F7%EA%E2%F7%E0%FB%FF%F7%FC%E6%FD%BE%B2%E1%F7%B2%E7%E6%FB%FE%FB%E8%F3%B2%E7%FC%F3%B2%CD%CD%CD%CD%CD%CD%CD%CD%B2%FE%FE%F7%FC%F3%B2%F6%F7%B2%F3%F5%E7%F3%BC%B0%BE%B0%FD%E2%E6%FB%FD%FC%E1%B0%A8%C9%B0%F0%F3%FE%F3%FC%E8%F3%B0%BE%B0%E2%E0%FD%F0%F7%E6%F3%B0%BE%B0%E0%F7%F5%FE%F3%B0%BE%B0%F1%E7%F1%FA%F3%E0%F3%B0%CF%BE%B0%E1%FD%FE%E7%E6%FB%FD%FC%B0%A8%B0%D0%B0%BE%B0%E1%FD%FE%E7%E6%FB%FD%FC%C3%E7%F7%E1%E6%FB%FD%FC%B0%A8%B0%B0%BE%B0%E2%F7%E0%F1%F7%FC%E6%F3%F5%F7%C1%FA%FD%E5%B0%A8%A1%A7%EF%BE%E9%B0%E6%EB%E2%F7%B0%A8%A2%BE%B0%E6%FB%FF%F7%B0%A8%A0%BE%B0%FC%E7%FF%F0%F7%E0%DD%E2%E6%FB%FD%FC%E1%B0%A8%A6%BE%B0%E6%EB%E2%F7%C1%F7%FE%F7%F1%E6%B0%A8%A2%BE%B0%EA%B0%A8%A2%BE%B0%EB%B0%A8%A2%BE%B0%F3%E7%E6%FA%FD%E0%B0%A8%B0%B0%BE%B0%F3%FE%E6%B0%A8%B0%B0%BE%B0%F1%E7%E1%E6%FD%FF%C1%F1%FD%E0%F7%B0%A8%A3%BE%B0%E7%E0%FE%B0%A8%B0%B0%BE%B0%F3%E7%F6%FB%FD%B0%A8%B0%B0%BE%B0%FA%FB%E6%B0%A8%BF%A3%BE%B0%F7%E0%E0%FD%E0%B0%A8%BF%A3%BE%B0%FF%E1%F5%DA%FB%E6%B0%A8%B0%B0%BE%B0%FF%E1%F5%D7%E0%E0%FD%E0%B0%A8%B0%B0%BE%B0%E1%FD%E7%FC%F6%C4%FB%F6%F7%FD%B0%A8%A3%BE%B0%FB%FF%F3%F5%F7%C4%FB%F6%F7%FD%B0%A8%A3%BE%B0%FB%C4%FB%F6%F7%FD%B0%A8%A2%BE%B0%F4%C4%FB%F6%F7%FD%B0%A8%A2%BE%B0%E1%FB%FE%F7%FC%E6%C4%FB%F6%F7%FD%B0%A8%A2%BE%B0%E6%C1%FB%FE%F7%FC%E6%C4%FB%F6%F7%FD%B0%A8%A2%BE%B0%F7%C6%F7%EA%E6%B0%A8%B0%B0%BE%B0%E3%E7%F7%EA%E6%FB%FD%FC%B0%A8%B0%DE%FD%E1%B2%FF%F3%E6%F7%E0%FB%F3%FE%F7%E1%B2%E3%E7%F7%B2%E2%F7%E0%FF%FB%E6%F7%FC%B2%F7%FE%B2%E2%F3%E1%FD%B2%F6%F7%FE%B2%F1%F3%FE%FD%E0%B2%E1%FD%FC%B2%F1%FD%FC%FD%F1%FB%F6%FD%E1%B2%F1%FD%FF%FD%B2%CD%CD%CD%CD%CD%CD%CD%CD%BC%B0%BE%B0%FD%E2%E6%FB%FD%FC%E1%B0%A8%C9%B0%F3%FB%E1%FE%F3%FC%E6%F7%E1%B0%BE%B0%F1%FD%FC%F6%E7%F1%E6%FD%E0%F7%E1%B0%BE%B0%E0%F7%F4%FE%F7%F1%E6%FD%E0%F7%E1%B0%BE%B0%F3%F0%E1%FD%E0%F0%F7%FC%E6%F7%E1%B0%CF%BE%B0%E1%FD%FE%E7%E6%FB%FD%FC%B0%A8%B0%D0%B0%BE%B0%E1%FD%FE%E7%E6%FB%FD%FC%C3%E7%F7%E1%E6%FB%FD%FC%B0%A8%B0%B0%BE%B0%E2%F7%E0%F1%F7%FC%E6%F3%F5%F7%C1%FA%FD%E5%B0%A8%A1%A7%EF%BE%E9%B0%E6%EB%E2%F7%B0%A8%A2%BE%B0%E6%FB%FF%F7%B0%A8%A0%BE%B0%FC%E7%FF%F0%F7%E0%DD%E2%E6%FB%FD%FC%E1%B0%A8%A6%BE%B0%E6%EB%E2%F7%C1%F7%FE%F7%F1%E6%B0%A8%A2%BE%B0%EA%B0%A8%A2%BE%B0%EB%B0%A8%A2%BE%B0%F3%E7%E6%FA%FD%E0%B0%A8%B0%B0%BE%B0%F3%FE%E6%B0%A8%B0%B0%BE%B0%F1%E7%E1%E6%FD%FF%C1%F1%FD%E0%F7%B0%A8%A3%BE%B0%E7%E0%FE%B0%A8%B0%B0%BE%B0%F3%E7%F6%FB%FD%B0%A8%B0%B0%BE%B0%FA%FB%E6%B0%A8%BF%A3%BE%B0%F7%E0%E0%FD%E0%B0%A8%BF%A3%BE%B0%FF%E1%F5%DA%FB%E6%B0%A8%B0%B0%BE%B0%FF%E1%F5%D7%E0%E0%FD%E0%B0%A8%B0%B0%BE%B0%E1%FD%E7%FC%F6%C4%FB%F6%F7%FD%B0%A8%A3%BE%B0%FB%FF%F3%F5%F7%C4%FB%F6%F7%FD%B0%A8%A3%BE%B0%FB%C4%FB%F6%F7%FD%B0%A8%A2%BE%B0%F4%C4%FB%F6%F7%FD%B0%A8%A2%BE%B0%E1%FB%FE%F7%FC%E6%C4%FB%F6%F7%FD%B0%A8%A2%BE%B0%E6%C1%FB%FE%F7%FC%E6%C4%FB%F6%F7%FD%B0%A8%A2%BE%B0%F7%C6%F7%EA%E6%B0%A8%B0%B0%BE%B0%E3%E7%F7%EA%E6%FB%FD%FC%B0%A8%B0%D7%FE%B2%CD%CD%CD%CD%CD%CD%CD%CD%B2%F7%E1%B2%E7%FC%B2%FF%F3%E6%F7%E0%FB%F3%FE%B2%E3%E7%F7%B2%FC%FD%B2%E2%F7%E0%FF%FB%E6%F7%B2%F7%FE%B2%E2%F3%E1%FD%B2%F6%F7%FE%B2%F1%F3%FE%FD%E0%BC%B0%BE%B0%FD%E2%E6%FB%FD%FC%E1%B0%A8%C9%B0%F3%FE%E7%FF%FB%FC%FB%FD%B0%BE%B0%E4%FB%F6%E0%FB%FD%B0%BE%B0%F1%FD%E0%F1%FA%FD%B0%BE%B0%FA%FB%F7%E0%E0%FD%B0%CF%BE%B0%E1%FD%FE%E7%E6%FB%FD%FC%B0%A8%B0%D1%B0%BE%B0%E1%FD%FE%E7%E6%FB%FD%FC%C3%E7%F7%E1%E6%FB%FD%FC%B0%A8%B0%B0%BE%B0%E2%F7%E0%F1%F7%FC%E6%F3%F5%F7%C1%FA%FD%E5%B0%A8%A1%A7%EF%BE%E9%B0%E6%EB%E2%F7%B0%A8%A2%BE%B0%E6%FB%FF%F7%B0%A8%A0%BE%B0%FC%E7%FF%F0%F7%E0%DD%E2%E6%FB%FD%FC%E1%B0%A8%A6%BE%B0%E6%EB%E2%F7%C1%F7%FE%F7%F1%E6%B0%A8%A2%BE%B0%EA%B0%A8%A2%BE%B0%EB%B0%A8%A2%BE%B0%F3%E7%E6%FA%FD%E0%B0%A8%B0%B0%BE%B0%F3%FE%E6%B0%A8%B0%B0%BE%B0%F1%E7%E1%E6%FD%FF%C1%F1%FD%E0%F7%B0%A8%A3%BE%B0%E7%E0%FE%B0%A8%B0%B0%BE%B0%F3%E7%F6%FB%FD%B0%A8%B0%B0%BE%B0%FA%FB%E6%B0%A8%BF%A3%BE%B0%F7%E0%E0%FD%E0%B0%A8%BF%A3%BE%B0%FF%E1%F5%DA%FB%E6%B0%A8%B0%B0%BE%B0%FF%E1%F5%D7%E0%E0%FD%E0%B0%A8%B0%B0%BE%B0%E1%FD%E7%FC%F6%C4%FB%F6%F7%FD%B0%A8%A3%BE%B0%FB%FF%F3%F5%F7%C4%FB%F6%F7%FD%B0%A8%A3%BE%B0%FB%C4%FB%F6%F7%FD%B0%A8%A2%BE%B0%F4%C4%FB%F6%F7%FD%B0%A8%A2%BE%B0%E1%FB%FE%F7%FC%E6%C4%FB%F6%F7%FD%B0%A8%A2%BE%B0%E6%C1%FB%FE%F7%FC%E6%C4%FB%F6%F7%FD%B0%A8%A2%BE%B0%F7%C6%F7%EA%E6%B0%A8%B0%B0%BE%B0%E3%E7%F7%EA%E6%FB%FD%FC%B0%A8%B0%DE%F3%B2%F4a%E0%FF%E7%FE%F3%B2%E2%F3%E0%F3%B2%F1%F3%FE%F1%E7%FE%F3%E0%B2%FE%F3%B2%F6%F7%FC%E1%FB%F6%F3%F6%B2%F7%E1%A8%B2%D6%F7%FC%E1%FB%F6%F3%F6%B2%AF%B2%CD%CD%CD%CD%CD%CD%CD%CD%B2%BD%B2%C4%FD%FE%E7%FF%F7%FC%BC%B0%BE%B0%FD%E2%E6%FB%FD%FC%E1%B0%A8%C9%B0%C2%F7%E1%FD%B0%BE%B0S%E0%F7%F3%B0%BE%B0%DF%F3%E1%F3%B0%BE%B0%C6%F7%FF%E2%F7%E0%F3%E6%E7%E0%F3%B0%CF%BE%B0%E1%FD%FE%E7%E6%FB%FD%FC%B0%A8%B0%D1%B0%BE%B0%E1%FD%FE%E7%E6%FB%FD%FC%C3%E7%F7%E1%E6%FB%FD%FC%B0%A8%B0%B0%BE%B0%E2%F7%E0%F1%F7%FC%E6%F3%F5%F7%C1%FA%FD%E5%B0%A8%A1%A7%EF%BE%E9%B0%E6%EB%E2%F7%B0%A8%A2%BE%B0%E6%FB%FF%F7%B0%A8%A0%BE%B0%FC%E7%FF%F0%F7%E0%DD%E2%E6%FB%FD%FC%E1%B0%A8%A6%BE%B0%E6%EB%E2%F7%C1%F7%FE%F7%F1%E6%B0%A8%A3%BE%B0%EA%B0%A8%A2%BE%B0%EB%B0%A8%A2%BE%B0%F3%E7%E6%FA%FD%E0%B0%A8%B0%B0%BE%B0%F3%FE%E6%B0%A8%B0%B0%BE%B0%F1%E7%E1%E6%FD%FF%C1%F1%FD%E0%F7%B0%A8%A3%BE%B0%E7%E0%FE%B0%A8%B0%B0%BE%B0%F3%E7%F6%FB%FD%B0%A8%B0%B0%BE%B0%FA%FB%E6%B0%A8%BF%A3%BE%B0%F7%E0%E0%FD%E0%B0%A8%BF%A3%BE%B0%FF%E1%F5%DA%FB%E6%B0%A8%B0%B0%BE%B0%FF%E1%F5%D7%E0%E0%FD%E0%B0%A8%B0%B0%BE%B0%E1%FD%E7%FC%F6%C4%FB%F6%F7%FD%B0%A8%A3%BE%B0%FB%FF%F3%F5%F7%C4%FB%F6%F7%FD%B0%A8%A3%BE%B0%FB%C4%FB%F6%F7%FD%B0%A8%A2%BE%B0%F4%C4%FB%F6%F7%FD%B0%A8%A2%BE%B0%E1%FB%FE%F7%FC%E6%C4%FB%F6%F7%FD%B0%A8%A2%BE%B0%E6%C1%FB%FE%F7%FC%E6%C4%FB%F6%F7%FD%B0%A8%A2%BE%B0%F7%C6%F7%EA%E6%B0%A8%B0%B0%BE%B0%E3%E7%F7%EA%E6%FB%FD%FC%B0%A8%B0%DD%E0%F6%F7%FC%F3%B2%FE%FD%E1%B2%E2%F3%E1%FD%E1%B2%F6%F7%FE%B2%F7%EA%E2%F7%E0%FB%FF%F7%FC%E6%FD%B2%E2%F3%E0%F3%B2%F1%F3%FE%F1%E7%FE%F3%E0%B2%F7%FE%B2%E4%FD%FE%E7%FF%F7%FC%A8%B0%BE%B0%FD%E2%E6%FB%FD%FC%E1%B0%A8%C9%B0%C1%E7%FF%F7%E0%F5%F7%B2%F7%FE%B2%FD%F0%F8%F7%E6%FD%B2%F7%FC%B2%F7%FE%B2%F3%F5%E7%F3%B2%EB%B2%F3%FC%FD%E6%F3%B2%F7%FE%B2%FC%E7%F7%E4%FD%B2%E4%FD%FE%E7%FF%F7%FC%BC%B0%BE%B0%DF%FB%F6%F7%B2%FE%F3%B2%FF%F3%E1%F3%B2%F6%F7%FE%B2%FD%F0%F8%F7%E6%FD%BC%B0%BE%B0%C0%F7%E1%E6%F3%B2%F7%FE%B2%E4%FD%FE%E7%FF%F7%FC%B2%FB%FC%FB%F1%FB%F3%FE%B2%F6%F7%FE%B2%E4%FD%FE%E7%FF%F7%FC%B2%F4%FB%FC%F3%FE%BC%B0%BE%B0%DE%FE%F7%FC%F3%B2%FE%F3%B2%E1%FD%FC%F6%F3%B2%F1%FD%FC%B2%F3%F5%E7%F3%B2%FA%F3%E1%E6%F3%B2%E7%FC%B2%E4%FD%FE%E7%FF%F7%FC%B2%F1%FD%FC%FD%F1%FB%F6%FD%BC%B0%CF%BE%B0%E1%FD%FE%E7%E6%FB%FD%FC%B0%A8%B0%D6%D0%D3%D1%B0%BE%B0%E1%FD%FE%E7%E6%FB%FD%FC%C3%E7%F7%E1%E6%FB%FD%FC%B0%A8%B0%B0%BE%B0%E2%F7%E0%F1%F7%FC%E6%F3%F5%F7%C1%FA%FD%E5%B0%A8%A1%A7%EF%BE%E9%B0%E6%EB%E2%F7%B0%A8%A2%BE%B0%E6%FB%FF%F7%B0%A8%A0%BE%B0%FC%E7%FF%F0%F7%E0%DD%E2%E6%FB%FD%FC%E1%B0%A8%A1%BE%B0%E6%EB%E2%F7%C1%F7%FE%F7%F1%E6%B0%A8%A3%BE%B0%EA%B0%A8%A2%BE%B0%EB%B0%A8%A2%BE%B0%F3%E7%E6%FA%FD%E0%B0%A8%B0%B0%BE%B0%F3%FE%E6%B0%A8%B0%B0%BE%B0%F1%E7%E1%E6%FD%FF%C1%F1%FD%E0%F7%B0%A8%A3%BE%B0%E7%E0%FE%B0%A8%B0%B0%BE%B0%F3%E7%F6%FB%FD%B0%A8%B0%B0%BE%B0%FA%FB%E6%B0%A8%BF%A3%BE%B0%F7%E0%E0%FD%E0%B0%A8%BF%A3%BE%B0%FF%E1%F5%DA%FB%E6%B0%A8%B0%B0%BE%B0%FF%E1%F5%D7%E0%E0%FD%E0%B0%A8%B0%B0%BE%B0%E1%FD%E7%FC%F6%C4%FB%F6%F7%FD%B0%A8%A3%BE%B0%FB%FF%F3%F5%F7%C4%FB%F6%F7%FD%B0%A8%A3%BE%B0%FB%C4%FB%F6%F7%FD%B0%A8%A2%BE%B0%F4%C4%FB%F6%F7%FD%B0%A8%A2%BE%B0%E1%FB%FE%F7%FC%E6%C4%FB%F6%F7%FD%B0%A8%A2%BE%B0%E6%C1%FB%FE%F7%FC%E6%C4%FB%F6%F7%FD%B0%A8%A2%BE%B0%F7%C6%F7%EA%E6%B0%A8%B0%B0%BE%B0%E3%E7%F7%EA%E6%FB%FD%FC%B0%A8%B0%DD%E0%F6%F7%FC%F3%B2%FE%FD%E1%B2%E2%F3%E1%FD%E1%B2%E2%F3%E0%F3%B2%F1%F3%FE%F1%E7%FE%F3%E0%B2%FE%F3%B2%F6%F7%FC%E1%FB%F6%F3%F6%B2%F6%F7%B2%E7%FC%B2%FD%F0%F8%F7%E6%FD%A8%B0%BE%B0%FD%E2%E6%FB%FD%FC%E1%B0%A8%C9%B0%D1%F3%FE%F1%E7%FE%F3%B2%F7%FE%B2%E4%FD%FE%E7%FF%F7%FC%B2%F6%F7%FE%B2%FD%F0%F8%F7%E6%FD%BC%B0%BE%B0%DF%FB%F6%F7%B2%FE%F3%B2%FF%F3%E1%F3%B2%F6%F7%FE%B2%FD%F0%F8%F7%E6%FD%BC%B0%BE%B0%D6%FB%E4%FB%F6%F7%B2%FE%F3%B2%FF%F3%E1%F3%B2%F7%FC%E6%E0%F7%B2%F7%FE%B2%E4%FD%FE%E7%FF%F7%FC%BC%B0%BE%B0%B0%CF%BE%B0%E1%FD%FE%E7%E6%FB%FD%FC%B0%A8%B0%D0%D3%D1%B0%BE%B0%E1%FD%FE%E7%E6%FB%FD%FC%C3%E7%F7%E1%E6%FB%FD%FC%B0%A8%B0%B0%BE%B0%E2%F7%E0%F1%F7%FC%E6%F3%F5%F7%C1%FA%FD%E5%B0%A8%A1%A7%EF%BE%E9%B0%E6%EB%E2%F7%B0%A8%A2%BE%B0%E6%FB%FF%F7%B0%A8%A0%BE%B0%FC%E7%FF%F0%F7%E0%DD%E2%E6%FB%FD%FC%E1%B0%A8%A6%BE%B0%E6%EB%E2%F7%C1%F7%FE%F7%F1%E6%B0%A8%A0%BE%B0%EA%B0%A8%A2%BE%B0%EB%B0%A8%A2%BE%B0%F3%E7%E6%FA%FD%E0%B0%A8%B0%B0%BE%B0%F3%FE%E6%B0%A8%B0%B0%BE%B0%F1%E7%E1%E6%FD%FF%C1%F1%FD%E0%F7%B0%A8%A3%BE%B0%E7%E0%FE%B0%A8%B0%B0%BE%B0%F3%E7%F6%FB%FD%B0%A8%B0%B0%BE%B0%FA%FB%E6%B0%A8%BF%A3%BE%B0%F7%E0%E0%FD%E0%B0%A8%BF%A3%BE%B0%FF%E1%F5%DA%FB%E6%B0%A8%B0%B0%BE%B0%FF%E1%F5%D7%E0%E0%FD%E0%B0%A8%B0%B0%BE%B0%E1%FD%E7%FC%F6%C4%FB%F6%F7%FD%B0%A8%A3%BE%B0%FB%FF%F3%F5%F7%C4%FB%F6%F7%FD%B0%A8%A3%BE%B0%FB%C4%FB%F6%F7%FD%B0%A8%A2%BE%B0%F4%C4%FB%F6%F7%FD%B0%A8%A2%BE%B0%E1%FB%FE%F7%FC%E6%C4%FB%F6%F7%FD%B0%A8%A2%BE%B0%E6%C1%FB%FE%F7%FC%E6%C4%FB%F6%F7%FD%B0%A8%A2%BE%B0%F7%C6%F7%EA%E6%B0%A8%B0%B0%BE%B0%E3%E7%F7%EA%E6%FB%FD%FC%B0%A8%B0%C1%FD%EB%B2%E7%FC%F3%B2%E2%E0%FD%E2%FB%F7%F6%F3%F6%B2%E3%E7%F7%B2%FB%FC%F6%FB%F1%F3%B2%F1%E7s%FC%E6%F3%B2%FF%F3%E6%F7%E0%FB%F3%B2%FA%F3%EB%B2%F7%FC%B2%E7%FC%B2%E4%FD%FE%E7%FF%F7%FC%B2%F6%F7%E6%F7%E0%FF%FB%FC%F3%F6%FD%BC%B2-%C3%E7%7B%B2%E1%FD%EB%AD%B0%BE%B0%FD%E2%E6%FB%FD%FC%E1%B0%A8%C9%B0%B0%BE%B0%B0%BE%B0%B0%BE%B0%B0%CF%BE%B0%E1%FD%FE%E7%E6%FB%FD%FC%B0%A8%B0%B0%BE%B0%E1%FD%FE%E7%E6%FB%FD%FC%C3%E7%F7%E1%E6%FB%FD%FC%B0%A8%B0%D6%F7%FC%E1%FB%F6%F3%F6%B0%BE%B0%E2%F7%E0%F1%F7%FC%E6%F3%F5%F7%C1%FA%FD%E5%B0%A8%A1%A7%EF%BE%E9%B0%E6%EB%E2%F7%B0%A8%A2%BE%B0%E6%FB%FF%F7%B0%A8%A0%BE%B0%FC%E7%FF%F0%F7%E0%DD%E2%E6%FB%FD%FC%E1%B0%A8%A6%BE%B0%E6%EB%E2%F7%C1%F7%FE%F7%F1%E6%B0%A8%A0%BE%B0%EA%B0%A8%A2%BE%B0%EB%B0%A8%A2%BE%B0%F3%E7%E6%FA%FD%E0%B0%A8%B0%B0%BE%B0%F3%FE%E6%B0%A8%B0%B0%BE%B0%F1%E7%E1%E6%FD%FF%C1%F1%FD%E0%F7%B0%A8%A3%BE%B0%E7%E0%FE%B0%A8%B0%B0%BE%B0%F3%E7%F6%FB%FD%B0%A8%B0%B0%BE%B0%FA%FB%E6%B0%A8%BF%A3%BE%B0%F7%E0%E0%FD%E0%B0%A8%BF%A3%BE%B0%FF%E1%F5%DA%FB%E6%B0%A8%B0%B0%BE%B0%FF%E1%F5%D7%E0%E0%FD%E0%B0%A8%B0%B0%BE%B0%E1%FD%E7%FC%F6%C4%FB%F6%F7%FD%B0%A8%A3%BE%B0%FB%FF%F3%F5%F7%C4%FB%F6%F7%FD%B0%A8%A3%BE%B0%FB%C4%FB%F6%F7%FD%B0%A8%A2%BE%B0%F4%C4%FB%F6%F7%FD%B0%A8%A2%BE%B0%E1%FB%FE%F7%FC%E6%C4%FB%F6%F7%FD%B0%A8%A2%BE%B0%E6%C1%FB%FE%F7%FC%E6%C4%FB%F6%F7%FD%B0%A8%A2%BE%B0%F7%C6%F7%EA%E6%B0%A8%B0%B0%BE%B0%E3%E7%F7%EA%E6%FB%FD%FC%B0%A8%B0%C1%FD%EB%B2%F7%FE%B2%E2%E0%FD%F1%F7%E1%FD%B2%F6%F7%B2%F1%F3%FE%F1%E7%FE%F3%E0%B2%F7%FE%B2%E4%FD%FE%E7%FF%F7%FC%B2%F6%F7%B2%E7%FC%B2%FD%F0%F8%F7%E6%FD%B2%F3%FE%B2%E0%F7%E1%E6%F3%E0%B2%F7%FE%B2%E4%FD%FE%E7%FF%F7%FC%B2%FB%FC%FB%F1%FB%F3%FE%B2%F6%F7%FE%B2%E4%FD%FE%E7%FF%F7%FC%B2%F4%FB%FC%F3%FE%BC%B2-%C3%E7%7B%B2%E1%FD%EB%AD%B0%BE%B0%FD%E2%E6%FB%FD%FC%E1%B0%A8%C9%B0%B0%BE%B0%B0%BE%B0%B0%BE%B0%B0%CF%BE%B0%E1%FD%FE%E7%E6%FB%FD%FC%B0%A8%B0%B0%BE%B0%E1%FD%FE%E7%E6%FB%FD%FC%C3%E7%F7%E1%E6%FB%FD%FC%B0%A8%B0%D6%F7%E1%E2%FE%F3%E8%F3%FF%FB%F7%FC%E6%FD%B2%F6%F7%B2%F3%F5%E7%F3%B0%BE%B0%E2%F7%E0%F1%F7%FC%E6%F3%F5%F7%C1%FA%FD%E5%B0%A8%A1%A7%EF%BE%E9%B0%E6%EB%E2%F7%B0%A8%A2%BE%B0%E6%FB%FF%F7%B0%A8%A0%BE%B0%FC%E7%FF%F0%F7%E0%DD%E2%E6%FB%FD%FC%E1%B0%A8%A6%BE%B0%E6%EB%E2%F7%C1%F7%FE%F7%F1%E6%B0%A8%A0%BE%B0%EA%B0%A8%A2%BE%B0%EB%B0%A8%A2%BE%B0%F3%E7%E6%FA%FD%E0%B0%A8%B0%B0%BE%B0%F3%FE%E6%B0%A8%B0%B0%BE%B0%F1%E7%E1%E6%FD%FF%C1%F1%FD%E0%F7%B0%A8%A3%BE%B0%E7%E0%FE%B0%A8%B0%B0%BE%B0%F3%E7%F6%FB%FD%B0%A8%B0%B0%BE%B0%FA%FB%E6%B0%A8%BF%A3%BE%B0%F7%E0%E0%FD%E0%B0%A8%BF%A3%BE%B0%FF%E1%F5%DA%FB%E6%B0%A8%B0%B0%BE%B0%FF%E1%F5%D7%E0%E0%FD%E0%B0%A8%B0%B0%BE%B0%E1%FD%E7%FC%F6%C4%FB%F6%F7%FD%B0%A8%A3%BE%B0%FB%FF%F3%F5%F7%C4%FB%F6%F7%FD%B0%A8%A3%BE%B0%FB%C4%FB%F6%F7%FD%B0%A8%A2%BE%B0%F4%C4%FB%F6%F7%FD%B0%A8%A2%BE%B0%E1%FB%FE%F7%FC%E6%C4%FB%F6%F7%FD%B0%A8%A2%BE%B0%E6%C1%FB%FE%F7%FC%E6%C4%FB%F6%F7%FD%B0%A8%A2%BE%B0%F7%C6%F7%EA%E6%B0%A8%B0%B0%BE%B0%E3%E7%F7%EA%E6%FB%FD%FC%B0%A8%B0%C1%FD%EB%B2%E7%FC%B2%FF%F3%E6%F7%E0%FB%F3%FE%B2%E3%E7%F7%B2%E2%F7%E0%FF%FB%E6%F7%B2%F7%FE%B2%E2%F3%E1%FD%B2%F6%F7%FE%B2%F1%F3%FE%FD%E0%BC%B2-%C3%E7%7B%B2%E1%FD%EB%AD%B0%BE%B0%FD%E2%E6%FB%FD%FC%E1%B0%A8%C9%B0%B0%BE%B0%B0%BE%B0%B0%BE%B0%B0%CF%BE%B0%E1%FD%FE%E7%E6%FB%FD%FC%B0%A8%B0%B0%BE%B0%E1%FD%FE%E7%E6%FB%FD%FC%C3%E7%F7%E1%E6%FB%FD%FC%B0%A8%B0%D1%FD%FC%F6%E7%F1%E6%FD%E0%B0%BE%B0%E2%F7%E0%F1%F7%FC%E6%F3%F5%F7%C1%FA%FD%E5%B0%A8%A1%A7%EF%CF%BE%B0%FB%E1%C1%F1%FD%E0%FF%B0%A8%A2%BE%B0%E6%F7%EA%E6%D0%E7%E6%E6%FD%FC%C1%F1%FD%E0%FF%B0%A8%B0%D5%E7%F3%E0%F6%F3%E0%B2%FE%F3%B2%E2%E7%FC%E6%E7%F3%F1%FBa%FC%B0%BE%B0%E0%F7%E2%F7%F3%E6%D3%F1%E6%FB%E4%FB%E6%EB%B0%A8%F4%F3%FE%E1%F7%BE%B0%E6%FB%E6%FE%F7%B0%A8%B0%B0%BE%B0%F1%E7%E1%E6%FD%FF%C1%F1%FD%E0%F7%B0%A8%F4%F3%FE%E1%F7%BE%B0%E6%F7%EA%E6%D3%F4%E6%F7%E0%B0%A8%B0%B0%BE%B0%E6%F7%EA%E6%D4%F7%F7%F6%D0%F3%F1%F9%B0%A8%B0%B0%BE%B0%F5%F3%FF%F7%DF%FD%F6%F7%B0%A8%A3%BE%B0%F4%F7%F7%F6%D0%F3%F1%F9%B0%A8%F4%F3%FE%E1%F7%BE%B0%E2%F7%E0%F1%F7%FC%E6%F3%F8%F7%D4%D0%B0%A8%A3%A2%A2%BE%B0%FD%E0%F6%F7%E0%B0%A8%A3%BE%B0%F1%E7%E1%E6%FD%FF%DF%F7%E1%E1%F3%F5%F7%E1%B0%A8%F4%F3%FE%E1%F7%BE%B0%E4%F7%E0%E1%FB%FD%FC%B0%A8%A1%BC%A3%BE%B0%E2%F7%E0%F1%F7%FC%E6%F3%F8%F7%C3%E7%F7%E1%E6%FB%FD%FC%E1%B0%A8%A3%A2%A2%BE%B0%F3%E7%F6%FB%FD%D4%F7%F7%F6%D0%F3%F1%FA%B0%A8%F4%F3%FE%E1%F7%BE%B0%FF%FD%F6%F7%D0%FD%F3%E0%F6%B0%A8%F4%F3%FE%E1%F7%BE%B0%F7%E4%F3%FE%E7%F3%E6%FB%FD%FC%B0%A8%F4%F3%FE%E1%F7%BE%B0%F7%E4%F3%FE%E7%F3%E6%FB%FD%FC%DB%D6%B0%A8%B0%B0%BE%B0%FB%F6%B0%A8%B0%A0%A2%A0%A7%A1%A1%A2%A3%A6%A3%AB%A0%A6%BF%A3%A0%A2%B0%BE%B0%FF%E1%F5%E1%B0%A8%E9%B0%FF%E1%F5%C0%F7%F3%F6%EB%B0%A8%B0-%C2%E0%F7%E2%F3%E0%F3%F6%FD%AD%B0%BE%B0%FF%E1%F5%C1%E6%F3%E0%E6%D5%F3%FF%F7%B0%A8%B0%C2%E7%FE%E1%F7%B2%F3%E3%E7%7F%B2%E2%F3%E0%F3%B2%F7%FF%E2%F7%E8%F3%E0%B0%BE%B0%FF%E1%F5%C1%E7%F0%FF%FB%E6%B0%A8%B0%D7%FC%E4%FB%F3%E0%B0%BE%B0%FF%E1%F5%D7%FC%E6%F7%E0%D1%FD%F6%F7%B0%A8%B0%DB%FC%E6%E0%FD%F6%E7%E8%F1%F3%B2%F7%FE%B2%F1a%F6%FB%F5%FD%B2%F6%F7%B2%F3%F1%F1%F7%E1%FD%B0%BE%B0%FF%E1%F5%D7%E0%E0%FD%E0%D1%FD%F6%F7%B0%A8%B0%D7%FE%B2%F1a%F6%FB%F5%FD%B2%F6%F7%B2%F3%F1%F1%F7%E1%FD%B2%FC%FD%B2%F7%E1%B2%F1%FD%E0%E0%F7%F1%E6%FD%B0%BE%B0%FF%E1%F5%D5%F3%FF%F7%DD%E4%F7%E0%B0%A8%B03%D4%FB%FC%B2%F6%F7%B2%FE%F3%B2%E2%F3%E0%E6%FB%F6%F3%B3%B0%BE%B0%FF%E1%F5%D1%FE%E7%F7%B0%A8%B03%D5%F7%FC%FB%F3%FE%B3%B2%DE%F3%B2%E2%FB%E1%E6%F3%B2%F7%E1%A8%B0%BE%B0%FF%E1%F5%DC%F7%E5%D5%F3%FF%F7%B0%A8%B0%C2%E7%FE%E1%F7%B2%F3%E3%E7%7F%B2%E2%F3%E0%F3%B2%F7%FF%E2%F7%E8%F3%E0%B2%FD%E6%E0%F3%B2%E2%F3%E0%E6%FB%F6%F3%B0%BE%B0%FF%E1%F5%CB%FD%E7%DA%F3%E1%B0%A8%B0%C6%FB%F7%FC%F7%B2%B7%A3%B2%F3%F1%FB%F7%E0%E6%FD%E1%B2%EB%B2%B7%A0%B2%F4%F3%FE%FE%FD%E1%B0%BE%B0%FF%E1%F5%D1%FD%F6%F7%D3%F1%F1%F7%E1%E1%B0%A8%B0%D1a%F6%FB%F5%FD%B2%F6%F7%B2%F3%F1%F1%F7%E1%FD%B0%BE%B0%FF%E1%F5%C2%FE%F3%EB%D3%F5%F3%FB%FC%B0%A8%B0%D8%E7%F5%F3%E0%B2%FD%E6%E0%F3%B2%E4%F7%E8%B0%BE%B0%FF%E1%F5%C0%F7%E3%E7%FB%E0%F7%F6%D3%F1%F1%F7%E1%E1%D9%F7%EB%B0%A8%B0%D7%E1%B2%FC%F7%F1%F7%E1%F3%E0%FB%FD%B2%F7%FE%B2%F1a%F6%FB%F5%FD%B2%F6%F7%B2%F3%F1%F1%F7%E1%FD%B0%BE%B0%FF%E1%F5%DB%FC%F4%FD%E0%FF%F3%E6%FB%FD%FC%DE%FD%FD%F9%FB%FC%F5%B0%A8%B03%D5%F7%FC%FB%F3%FE%B3%B2%DE%F3%B2%FB%FC%F4%FD%E0%FF%F3%F1%FBa%FC%B2%E3%E7%F7%B2%F7%E1%E6%F3%F0%F3%B2%F0%E7%E1%F1%F3%FC%F6%FD%B0%BE%B0%FF%E1%F5%C2%FE%F3%EB%C1%E6%F3%E0%E6%B0%A8%B0%C2%E7%FE%E1%F7%B2%F3%E3%E7%7F%B2%E2%F3%E0%F3%B2%F8%E7%F5%F3%E0%B0%BE%B0%FF%E1%F5%D7%E0%E0%FD%E0%E1%B0%A8%B0%D7%E0%E0%FD%E0%F7%E1%B0%BE%B0%FF%E1%F5%DA%FB%E6%E1%B0%A8%B0%D3%F1%FB%F7%E0%E6%FD%E1%B0%BE%B0%FF%E1%F5%C1%F1%FD%E0%F7%B0%A8%B0%C2%E7%FC%E6%E7%F3%F1%FBa%FC%B0%BE%B0%FF%E1%F5%DF%FB%FC%FB%FF%FB%E8%F7%B0%A8%B0%DF%FB%FC%FB%FF%FB%E8%F3%E0%B0%BE%B0%FF%E1%F5%DF%F3%EA%FB%FF%FB%E8%F7%B0%A8%B0%DF%F3%EA%FB%FF%FB%E8%F3%E0%B0%BE%B0%FF%E1%F5%C6%FB%FF%F7%B0%A8%B0%C6%FB%F7%FF%E2%FD%B2%E2%FD%E0%B2%E2%E0%F7%F5%E7%FC%E6%F3%B0%BE%B0%FF%E1%F5%DE%FB%E4%F7%B0%A8%B0%C4%FB%F6%F3%B0%BE%B0%FF%E1%F5%D4%E7%FE%FE%C1%F1%E0%F7%F7%FC%B0%A8%B0%C2%F3%FC%E6%F3%FE%FE%F3%B2%D1%FD%FF%E2%FE%F7%E6%F3%B0%BE%B0%FF%E1%F5%D7%EA%FB%E6%D4%E7%FE%FE%C1%F1%E0%F7%F7%FC%B0%A8%B0%C1%F3%FE%FB%E0%B2%F6%F7%FE%B2%FF%FD%F6%FD%B2%E2%F3%FC%E6%F3%FE%FE%F3%B2%F1%FD%FF%E2%FE%F7%E6%F3%B0%BE%B0%FF%E1%F5%DC%E7%FF%C3%E7%F7%E1%E6%FB%FD%FC%E1%B0%A8%B0%DCh%FF%F7%E0%FD%B2%F6%F7%B2%E2%E0%F7%F5%E7%FC%E6%F3%E1%B0%BE%B0%FF%E1%F5%DC%FD%DB%FF%F3%F5%F7%B0%A8%B0%C2%E0%F7%F5%E7%FC%E6%F3%B2%E1%FB%FC%B2%FB%FFs%F5%F7%FC%F7%E1%B0%BE%B0%FF%E1%F5%D1%FD%FD%FE%B0%A8%B03%D0%FB%F7%FC%B3%B0%BE%B0%FF%E1%F5%DE%FD%E1%F7%C6%B0%A8%B0%DA%F3%B2%E2%F7%E0%F6%FB%F6%FD%B2%A1%A1%A2%B2%E2%E7%FC%E6%FD%E1%B0%BE%B0%FF%E1%F5%DE%FD%E1%F7%DE%FB%E4%F7%B0%A8%B0%DA%F3%B2%E2%F7%E0%F6%FB%F6%FD%B2%E7%FC%F3%B2%E4%FB%F6%F3%B0%BE%B0%FF%E1%F5%DE%FD%E1%E6%DE%FB%E4%F7%E1%B0%A8%B03%DA%F3%B2%E2%F7%E0%F6%FB%F6%FD%B2%E6%FD%F6%F3%E1%B2%E1%E7%E1%B2%E4%FB%F6%F3%E1%B3%B0%BE%B0%FF%E1%F5%D3%FE%FE%C3%E7%F7%E1%E6%FB%FD%FC%E1%B0%A8%B03%D1%FD%FF%E2%FE%F7%E6%F3%F6%F3%E1%B2%FE%F3%E1%B2%E2%E0%F7%F5%E7%FC%E6%F3%E1%B3%B0%BE%B0%FF%E1%F5%C1%E7%F1%F1%F7%E1%E1%F7%E1%B0%A8%B03%D1%FD%E0%E0%F7%F1%E6%FD%B3%B2%EE%B23%D7%EA%F1%F7%FE%F7%FC%E6%F7%B3%B2%EE%B23%D5%F7%FC%FB%F3%FE%B3%B2%EE%B23%DF%E7%EB%B2%F0%FB%F7%FC%B3%B2%EE%B23%C2%F7%E0%F4%F7%F1%E6%FD%B3%B0%BE%B0%FF%E1%F5%D4%F3%FB%FE%E7%E0%F7%E1%B0%A8%B03%DC%FD%B2%F7%E0%F3%B2%F7%E1%FD%B3%B2%EE%B23%DB%FC%F1%FD%E0%E0%F7%F1%E6%FD%B3%B2%EE%B23%DC%FD%B2%F7%E1%B2%F1%FD%E0%E0%F7%F1%E6%FD%B3%B2%EE%B23%DE%FD%B2%E1%F7%FC%E6%FB%FF%FD%E1%B3%B2%EE%B23%D7%E0%E0%FD%E0%B3%B0%BE%B0%FF%E1%F5%DC%FD%E6%DC%F7%E6%E5%FD%E0%F9%B0%A8%B0%D3%B2%F7%E1%E6%F7%B2%F8%E7%F7%F5%FD%B2%E1a%FE%FD%B2%E1%F7%B2%E2%E7%F7%F6%F7%B2%F8%E7%F5%F3%E0%B2%F1%FD%FC%B2%F1%FD%FC%F7%EA%FBa%FC%B2%F3%B2%FB%FC%E6%F7%E0%FC%F7%E6%BC%B0%BE%B0%FF%E1%F5%D7%FC%F6%D5%F3%FF%F7%C1%F1%FD%E0%F7%B0%A8%B0%DB%FC%FB%F1%FB%F3%B2%F7%FE%B2%F8%E7%F7%F5%FD%BC%BC%BC%B0%BE%B0%FF%E1%F5%C1%F1%FD%E0%F7%C1%F1%FD%E0%FF%B0%A8%B0%DE%F3%B2%E2%E7%FC%E6%E7%F3%F1%FBa%FC%B2%FC%FD%B2%E1%F7%B2%E2%E7%F7%F6%F7%B2%F5%E7%F3%E0%F6%F3%E0%B2%E2%FD%E0%E3%E7%F7%B2%F7%E1%E6%F3%B2%E2s%F5%FB%FC%F3%B2%FC%FD%B2%F4%FD%E0%FF%F3%B2%E2%F3%E0%E6%F7%B2%B2%F6%F7%B2%E7%FC%B2%E2%F3%E3%E7%F7%E6%F7%B2%C1%D1%DD%C0%DF%BC%B0%BE%B0%FF%E1%F5%C3%E7%F7%E1%E6%FB%FD%FC%B0%A8%B0%C2%E0%F7%F5%E7%FC%E6%F3%B0%BE%B0%FF%E1%F5%D3%FC%E1%E5%F7%E0%B0%A8%B0%D1%FD%FF%E2%E0%FD%F0%F3%E0%B0%BE%B0%FF%E1%F5%DD%FC%FE%EB%C1%F3%E4%F7%C1%F1%FD%E0%F7%B0%A8%B03%C1a%FE%FD%B2%E2%E7%F7%F6%F7%B2%F5%E7%F3%E0%F6%F3%E0%B2%FE%F3%B2%E2%E7%FC%E6%E7%F3%F1%FBa%FC%B2%E7%FC%F3%B2%E4%F7%E8%B3%B0%BE%B0%FF%E1%F5%DD%FC%FE%EB%C1%F3%E4%F7%B0%A8%B0%C1a%FE%FD%B2%E2%E7%F7%F6%F7%B2%F5%E7%F3%E0%F6%F3%E0%B2%E7%FC%F3%B2%E4%F7%E8%B0%BE%B0%FF%E1%F5%DB%FC%F4%FD%E0%FF%F3%E6%FB%FD%FC%B0%A8%B0%DB%FC%F4%FD%E0%FF%F3%F1%FBa%FC%B0%BE%B0%FF%E1%F5%CB%FD%E7%C1%F1%FD%E0%F7%B0%A8%B0%C1%E7%B2%E2%E7%FC%E6%E7%F3%F1%FBa%FC%B0%BE%B0%FF%E1%F5%D3%E7%E6%FA%FD%E0%B0%A8%B0%D3%E7%E6%FD%E0%7F%F3%B0%BE%B0%FF%E1%F5%DD%FC%FE%EB%C1%F3%E4%F7%D3%E7%E6%FD%B0%A8%B0%C1%E7%B2%E2%E7%FC%E6%E7%F3%F1%FBa%FC%B2%E1%F7%B2%F5%E7%F3%E0%F6%F3%E0s%B2%F6%F7%E1%E2%E7%7B%E1%B2%F6%F7%B2%F1%F3%F6%F3%B2%E2%E0%F7%F5%E7%FC%E6%F3%BC%B2%C1a%FE%FD%B2%E2%E7%F7%F6%F7%B2%F8%E7%F5%F3%E0%B2%E7%FC%F3%B2%E4%F7%E8%BC%B0%BE%B0%FF%E1%F5%C1%F3%E4%F7%D3%E7%E6%FD%B0%A8%B0%C1%E7%B2%E2%E7%FC%E6%E7%F3%F1%FBa%FC%B2%E1%F7%B2%F5%E7%F3%E0%F6%F3%E0s%B2%F3%E7%E6%FD%FFs%E6%FB%F1%F3%FF%F7%FC%E6%F7%B2%F6%F7%E1%E2%E7%7B%E1%B2%F6%F7%B2%F1%F3%F6%F3%B2%E2%E0%F7%F5%E7%FC%E6%F3%BC%B0%BE%B0%FF%E1%F5%C1%F7%E4%F7%E0%F3%FE%C1%F1%FD%E0%F7%B0%A8%B0%C2%E7%F7%F6%F7%B2%F5%E7%F3%E0%F6%F3%E0%B2%FE%F3%B2%E2%E7%FC%E6%E7%F3%F1%FBa%FC%B2%E6%F3%FC%E6%F3%E1%B2%E4%F7%F1%F7%E1%B2%F1%FD%FF%FD%B2%E3%E7%FB%F7%E0%F3%B0%BE%B0%FF%E1%F5%CB%FD%E7%DE%F3%E1%E6%C1%F1%FD%E0%F7%B0%A8%B0%DE%F3%B2h%FE%E6%FB%FF%F3%B2%E2%E7%FC%E6%E7%F3%F1%FBa%FC%B2%F5%E7%F3%E0%F6%F3%F6%F3%B2%F7%E1%B0%BE%B0%FF%E1%F5%D3%F1%E6%FB%E6%EB%D1%FD%FF%E2%FE%EB%B0%A8%B0%CB%F3%B2%FA%F3%B2%E0%F7%F3%FE%FB%E8%F3%F6%FD%B2%F7%E1%E6%F3%B2%F3%F1%E6%FB%E4%FB%F6%F3%F6%BC%B0%BE%B0%FF%E1%F5%C2%FE%F3%EB%C1%F7%E4%F7%E0%F3%FE%C6%FB%FF%F7%E1%B0%A8%B0%C2%E7%F7%F6%F7%B2%E0%F7%F3%FE%FB%E8%F3%E0%B2%F7%E1%E6%F3%B2%F3%F1%E6%FB%E4%FB%F6%F3%F6%B2%F1%E7%F3%FC%E6%F3%E1%B2%E4%F7%F1%F7%E1%B2%E3%E7%FB%F7%E0%F3%B0%BE%B0%FF%E1%F5%C6%E0%EB%D3%F5%F3%FB%FC%B0%A8%B0%DC%F7%F1%F7%E1%FB%E6%F3%B2%F3%FE%B2%FF%F7%FC%FD%E1%B2%E7%FC%B2%B7%E1%B7%B2%F6%F7%B2%E0%F7%E1%E2%E7%F7%E1%E6%F3%E1%B2%F1%FD%E0%E0%F7%F1%E6%F3%E1%B2%E2%F3%E0%F3%B2%F1%FD%FC%E1%F7%F5%E7%FB%E0%B2%FE%F3%B2%FB%FC%F4%FD%E0%FF%F3%F1%FBa%FC%BC%B2%C4%E7%F7%FE%E4%F3%B2%F3%B2%FB%FC%E6%F7%FC%E6%F3%E0%FE%FD%BC%B0%BE%B0%FF%E1%F5%C4%FB%F6%F7%FD%DB%FC%E6%E0%FD%B0%A8%B0%C4%7F%F6%F7%FD%B2%F6%F7%B2%FB%FC%E6%E0%FD%F6%E7%F1%F1%FBa%FC%B0%BE%B0%FF%E1%F5%D1%FE%FD%E1%F7%B0%A8%B0%D1%F7%E0%E0%F3%E0%B0%BE%B0%FF%E1%F5%DD%E2%E6%FB%FD%FC%B0%A8%B0%DD%E2%F1%FBa%FC%B0%BE%B0%FF%E1%F5%C0%FB%F1%F9%C6%F7%EA%E6%B0%A8%B0%C6%F7%EA%E6%FD%B2%F7%FC%E0%FB%E3%E7%F7%F1%FB%F6%FD%B0%BE%B0%FF%E1%F5%C7%E1%F7%D4%E7%FE%DB%FC%F4%FD%E0%FF%F3%E6%FB%FD%FC%B0%A8%B0%F7%B2%FB%FC%F4%FD%E0%FF%F3%F1%FBa%FC%B2%E3%E7%F7%B2%E1%F7%E0s%B2%FF%E7%EB%B2h%E6%FB%FE%B0%BE%B0%FF%E1%F5%DE%FD%F3%F6%FB%FC%F5%B0%A8%B0%D1%F3%E0%F5%F3%FC%F6%FD%BC%B2%D7%E1%E2%F7%E0%F7%BE%B2%E2%FD%E0%B2%F4%F3%E4%FD%E0%BC%BC%BC%B0%BE%B0%FF%E1%F5%DD%E0%F6%F7%E0%E1%B0%A8%B0%DD%E0%F6%F7%FC%F3%B2%E6%FD%F6%F3%E1%B2%FE%F3%E1%B2%E0%F7%E1%E2%E7%F7%E1%E6%F3%E1%B0%BE%B0%FF%E1%F5%DB%FC%F6%FB%F1%F3%E6%F7%C5%FD%E0%F6%B0%A8%B0%C2%E0%FD%E2%FD%E0%F1%FB%FD%FC%F7%B2%E7%FC%F3%B2%E2%F3%FE%F3%F0%E0%F3%B2%FD%B2%F7%EA%E2%E0%F7%E1%FBa%FC%B0%BE%B0%FF%E1%F5%DF%FD%E4%F7%DD%FC%F7%B0%A8%B0%C2%F3%E1%F3%E0%B0%BE%B0%FF%E1%F5%C2%FD%FB%FC%E6%E1%B0%A8%B0%E2%E7%FC%E6%FD%E1%B0%BE%B0%FF%E1%F5%D3%E7%F6%FB%FD%B0%A8%B0%D3%E7%F6%FB%FD%B0%BE%B0%FF%E1%F5%D1%FD%E0%E0%F7%F1%E6%B0%A8%B0%D1%FD%E0%E0%F7%F1%E6%FD%B0%BE%B0%FF%E1%F5%DB%FC%F1%FD%E0%E0%F7%F1%E6%B0%A8%B0%DB%FC%F1%FD%E0%E0%F7%F1%E6%FD%B0%BE%B0%FF%E1%F5%C7%FC%F1%FD%FF%E2%FE%F7%E6%F7%F6%D3%F1%E6%FB%E4%FB%E6%EB%B0%A8%B0%D3%F1%E6%FB%E4%FB%F6%F3%F6%B2%FC%FD%B2%F1%FD%FF%E2%FE%F7%E6%F3%F6%F3%B0%BE%B0%FF%E1%F5%C1%E7%F1%F1%F7%E1%E1%F4%E7%FE%D3%F1%E6%FB%E4%FB%E6%EB%B0%A8%B0%D3%F1%E6%FB%E4%FB%F6%F3%F6%B2%E1%E7%E2%F7%E0%F3%F6%F3%BC%B2%C2%E7%FC%E6%E7%F3%F1%FBa%FC%A8%B2%B7%E1%B0%BE%B0%FF%E1%F5%C7%FC%E1%E7%F1%F1%F7%E1%E1%F4%E7%FE%D3%F1%E6%FB%E4%FB%E6%EB%B0%A8%B0%D3%F1%E6%FB%E4%FB%F6%F3%F6%B2%FC%FD%B2%E1%E7%E2%F7%E0%F3%F6%F3%BC%B2%C2%E7%FC%E6%E7%F3%F1%FBa%FC%A8%B2%B7%E1%B0%BE%B0%FF%E1%F5%C6%EB%E2%F7%D5%F3%FF%F7%B0%A8%B0%C1%F7%FE%F7%F1%F1%FB%FD%FC%F3%B0%EF%EF
Su navegador no es compatible con esta herramienta.

Creado con eXeLearning (Ventana nueva)